Efficacy and safety profile of 2-year netakimab treatment in patients with moderate-to-severe plaque psoriasis in terms of the randomized double-blind placebo-controlled BCD-085-7/PLANETA clinical trial
- Authors: Bakulev A.I.1, Samtsov A.V.2, Sokolovskiy E.V.3, Kokhan M.M.4, Khobeish M.M.3, Khairutdinov V.R.2, Karamova A.E.5, Olisova O.U.6, Ignatiev D.V.6, Nikiforova A.N.7, Artemeva A.V.7, Zinkina-Orikhan A.V.7
-
Affiliations:
- Saratov State Medical University
- S.M. Kirov Military Medical Academy
- First Pavlov State Medical University of Saint Petersburg
- Ural Scientific Research Institute of Dermatovenereology and Immunopathology
- State Scientific Center of Dermatovenereology and Cosmetology
- Sechenov University
- JSC BIOCAD
- Issue: Vol 98, No 2 (2022)
- Pages: 42-52
- Section: ORIGINAL STUDIES
- Submitted: 04.02.2022
- Accepted: 10.04.2022
- Published: 25.05.2022
- URL: https://vestnikdv.ru/jour/article/view/1306
- DOI: https://doi.org/10.25208/vdv1306
- ID: 1306
Cite item
Full Text
Abstract
Background. Netakimab, a recombinant humanized monoclonal antibody, specifically binding to IL-17 blocks its activity resulting in plaque psoriasis signs decrease. The results of the first year of BCD-085-7/PLANETA study showed high efficacy and a favorable safety profile in the treatment of patients with moderate-to-severe psoriasis.
Aims. Efficacy and safety assessments of netakimab through 2 years of treatment in patients with moderate-to-severe psoriasis.
Materials and methods. BCD-085-7/PLANETA study is ongoing Randomized, Double-blind, Placebo-Controlled Phase III clinical study. In the study, 213 patients with moderate-to-severe plaque psoriasis were randomly assigned to one of three study groups. In the first two groups of patients, after weekly drug administration, received netakimab at a dose of 120 mg every two or four weeks. In the third group the patients received placebo. During 12-week double-blind study period the efficacy were evaluated based on the proportion of patients achieved PASI 75. After that all patients were switched to netakimab (once in 4 weeks). Patients who failed to achieve PASI 75 at Week 52 were withdrawn from the study. The open period lasts about 3 years. Herein we focus on the results of 2-year netakimab treatment (120 mg, weekly for 3 weeks, then once in 4 weeks), the recommended per label dose. Taking into account the epidemiological situation (COVID-19) and results limitation due to missing visits, additionally to the efficacy analysis in patients received, at least, one dose of netakimab, analysis in those of them who had relevant data on each visit per Protocol was conducted (ITT and PP populations).
Results. At Year 1, PASI 75/90/100 responses were achieved in 88,7/74,5/56,6% patients, respectively (ITT-population) and in 100/85/66% patients, respectively (ITT-population). In 2 year, 69,3/58,0/40,6% sustained their responses in ITT-population and 93,2/78,2/53,1% in PP-population. Through 2 years, the high quality of life sustained among patients. The safety profile remained favorable and immunogenicity was low.
Conclusions. Treatment with netakimab at a dose of 120 mg every 4 weeks results in high rates of sustained clinical response and quality life improvement in patients with moderate-to-severe plaque psoriasis with remains of a favorable safety profile.
Full Text
Обоснование
Псориаз — хроническое иммуноопосредованное рецидивирующее воспалительное заболевание кожи, часто сопровождающееся метаболическими нарушениями, поражениями опорно-двигательного аппарата и нарушениями со стороны сердечно-сосудистой системы [1, 2]. Нетакимаб, оригинальное моноклональное антитело к ИЛ-17, является инновационным препаратом для лечения псориаза. Выводы об устойчивости ответа на терапию возможны только при оценке эффективности и безопасности препарата при его длительном применении.
Цель исследования: оценка эффективности и безопасности терапии нетакимабом на протяжении 2 лет у пациентов со среднетяжелым и тяжелым бляшечным псориазом.
Методы
Дизайн исследования
BCD-085-7/PLANETA — продолжающееся международное многоцентровое двойное слепое плацебо-контролируемое клиническое исследование 3-й фазы препарата нетакимаб (BCD-085) у больных среднетяжелым и тяжелым бляшечным псориазом (ClinicalTrials.gov; NCT03390101), проводимое в соответствии с Хельсинкской декларацией и по принципам надлежащей клинической практики.
Пациентов, отвечающих критериям включения/невключения, стратифицировали по весу (до 100 кг / 100 кг и выше), предшествующему применению моноклональных антител для лечения псориаза (получавшие/не получавшие), величине PASI (до 20 баллов / 20 и более баллов), наличию псориатического артрита (отсутствует/имеется) и рандомизировали в соотношении 2:2:1 в одну из 3 групп исследования: в первой группе пациенты получали препарат нетакимаб 1 раз в 2 недели после периода индукции (еженедельное введение на протяжении 3 недель), во второй — 1 раз в 4 недели, также после индукции, в третьей группе — плацебо. Блочная рандомизация проводилась с использованием электронной централизованной системы на основе программы-генератора случайных чисел. Двойной слепой период продолжался с 0-й по 12-ю неделю клинического исследования, после 12-й недели все участники принимали нетакимаб 1 раз в 4 недели. В статье анализируется двухлетний период активной терапии пациентов.
Критерии соответствия
В исследование включали пациентов обоего пола старше 18 лет с диагнозом среднетяжелого или тяжелого бляшечного псориаза (площадь поверхности тела, пораженной псориазом (BSA) ≥ 10%, оценка распространенности и тяжести псориаза по индексу PASI ≥ 10 баллов, общая оценка тяжести псориаза врачом по шкале sPGA ≥ 3 баллов), установленным не ранее полугода до даты подписания информированного согласия. Участники являлись кандидатами для проведения фототерапии и/или системной терапии. Пациенты, ранее получавшие системную терапию, в т.ч. ингибиторы ФНО-альфа и/или УФ-облучение, при ее неэффективности могли быть включены в исследование.
В исследование не включали пациентов с другими формами псориаза (псориатическая эритродермия, пустулезный псориаз, каплевидный псориаз и т.д.) или имеющих иные патологические изменения кожи (например, экзема), затрудняющие оценку результатов лечения. Пациентов, ранее применявших моноклональные антитела против ИЛ-17 или его рецептора или получавших более 1 препарата моноклональных антител / их фрагментов, не включали в исследование. В других случаях терапия моноклональными антителами отменялась минимум за 12 недель, системная терапия и фототерапия — за 4 недели, препараты местного применения — за 2 недели до подписания информированного согласия. Пациентам было предоставлено достаточно времени на принятие решения, были даны ответы на их вопросы, и получено добровольное согласие на участие в исследовании.
На скрининге пациентам проводили рентгенографию органов грудной клетки и лабораторный тест на туберкулез (диаскинтест, или квантифероновый тест, или T-spot). При получении сомнительного результата теста пациентов направляли на консультацию к фтизиатру, и при отсутствии туберкулеза они могли быть включены в исследование.
Условия проведения
Исследование проводится в 24 исследовательских центрах на территории Российской Федерации и Республики Беларусь.
Продолжительность исследования
Набор пациентов осуществлялся с января по май 2018 г. Общая запланированная продолжительность исследования — около 3 лет.
Описание медицинского вмешательства
На протяжении первых 3 недель исследования (период индукции), в зависимости от группы, пациенты получали еженедельные подкожные введения нетакимаба в дозе 120 мг (2 инъекции нетакимаба, 60 мг/мл) или плацебо (2 инъекции по 1 мл каждая). Затем пациенты первой группы (BCD-085 Q2W) получали препарат в дозе 120 мг на 4, 6, 8 и 10-й неделях (каждые 2 недели). Пациенты второй группы (BCD-085 Q4W) получали препарат в той же дозе 1 раз в 4 недели, т.е. на неделях 6 и 10, а на неделях 4 и 8 им вводили плацебо с целью маскирования терапии. Пациентам группы Плацебо вводили соответствующие подкожные инъекции на 4, 6, 8 и 10-й неделях.
После проведения оценки эффективности терапии на 12-й неделе группы переводились на активную терапию (120 мг нетакимаба раз в 4 недели), которую получали открыто. При этом в группе Плацебо пациентам на протяжении первых 3 недель нетакимаб вводили еженедельно, а затем раз в 4 недели. Пациенты, не достигшие PASI 75 на 52-й неделе, досрочно исключались из исследования как не ответившие на терапию. Остальные пациенты продолжили участие в продленном периоде с сохранением той же схемы и дозы терапии.
Исходы исследования
Основной исход исследования:
Основной конечной точкой данного исследования была оценка доли пациентов, достигших PASI 75 на неделе 12. Полученные результаты были детально описаны ранее [3].
Дополнительные исходы исследования:
В рамках данной статьи мы представляем результаты оценки долгосрочной эффективности и безопасности нетакимаба через 2 года терапии.
Анализ в подгруппах
Анализ эффективности за 2 года терапии нетакимабом выполняли для пациентов ITT- и PP-популяций. В популяцию ITT включались данные всех рандомизированных пациентов, получивших хотя бы одну дозу нетакимаба (N = 212), а в PP — только тех, для которых на каждом визите, заявленном протоколом, были получены соответствующие данные (N = 147). Анализ безопасности представлен для популяции ITT (N = 212).
Методы регистрации исходов
Оценку эффективности проводили на основании доли пациентов, достигших 75, 90 и 100% улучшения индекса PASI; доли пациентов, достигших sPGA 0–1 / sPGA 0 и DLQI 0–1. Качество жизни оценивали по изменению балла DLQI по сравнению с исходными данными. Кроме того, учитывали изменение от исходных значений индекса NAPSI и выраженности зуда по визуальной аналоговой шкале (0–100 мм). Оценка безопасности основывалась на учете нежелательных явлений (НЯ), результатах физикального осмотра, лабораторных и инструментальных исследований. Дополнительно оценивали долю пациентов, у которых обнаруживались связывающие и/или нейтрализующие антилекарственные антитела.
Этическая экспертиза
Исследование выполнено в соответствии со стандартами GCP и принципами Хельсинкской декларации и проводится на основании разрешений Министерств здравоохранения Российской Федерации № 616 от 28.11.2017 и Республики Беларусь № 01-11-14/1368 от 05.02.2018. Также протокол клинического исследования и поправка к нему были одобрены без замечаний Советом по этике Российской Федерации (выписки из протоколов № 158 от 07.11.2012 и № 183 от 18.12.2018) и этическими комитетами всех участвующих центров.
Статистический анализ
Принципы расчета размера выборки:
В данном исследовании проводилась проверка трех гипотез: двух гипотез превосходства исследуемого препарата над плацебо (при введении 1 раз в 2 или 4 недели) и гипотезу неменьшей эффективности обоих режимов введения нетакимаба. В качестве критерия эффективности терапии при расчете размера выборки использовали частоту достижения PASI 75 к 12-й неделе исследования в каждой группе.
Все гипотезы проверяли при следующих условиях: ошибка первого рода — 5% (α = 0,05), ошибка второго рода — 20% (β = 0,2), мощность — 80%. Размер выборки рассчитывали на основании метода, описанного Chow Sh.-Ch. с соавт. [4], при использовании данных об эффективности иксекизумаба у пациентов со среднетяжелым или тяжелым бляшечным псориазом [5]. Граница превосходства исследуемого препарата в разных режимах применения над плацебо была принята равной 0. Граница неменьшей эффективности нетакимаба в исследуемых режимах составила –20,38%. С учетом возможного 10% выбывания в исследование необходимо было включить 213 пациентов.
Методы статистического анализа данных:
Для статистического анализа использовался пакет программ SAS® (SAS Institute Inc., NC, USA), для проверки результатов анализа эффективности дополнительно применялся свободный язык программирования R. Описательная статистика для количественных данных представлена средним значением, стандартным отклонением, медианой, первым (Q1) и третьим (Q3) квартилями. Частотные показатели представлены числом и долей пациентов. Сравнение частот проводилось с помощью точного критерия Фишера и критерия χ2 Пирсона с поправкой Йетса.
Результаты
Объекты (участники) исследования
В исследование было рандомизировано 213 пациентов: 85 — получали нетакимаб 1 раз в 2 недели (группа BCD-085 Q2W); 84 — 1 раз в 4 недели (группа BCD-085 Q4W) и 44 пациента — плацебо. В группе Плацебо количество пациентов, ранее получавших терапию метотрексатом, было в 2,2 и 1,5 раза больше, чем в группах BCD-085 Q2W и BCD-085 Q4W соответственно. Данное различие не могло повлиять на результаты клинического исследования, так как у всех пациентов метотрексат отменялся за 4 недели до включения. В остальном группы были сопоставимы по демографическим признакам и исходным характеристикам заболевания (табл. 1).
Таблица 1. Демографические данные и исходные характеристики основного заболевания (N = 213) / Table 1. Baseline demographics and clinical characteristics (N = 213)
Параметры | Группы | ||
BCD-085 Q2W (n = 85) | BCD-085 Q4W (n = 84) | Плацебо (n = 44) | |
Возраст, лет* | 42,9 ± 11,3 | 42,7 ± 12,3 | 42,2 ± 13,4 |
Мужчины, n (%) | 63 (74,1) | 58 (69,1) | 35 (79,6) |
Индекс массы тела (ИМТ), кг/м2* | 28,6 ± 5,7 | 29,0 ± 5,1 | 27,9 ± 5,6 |
Длительность заболевания, мес.* | 139,2 ± 122,9 | 122,8 ± 99,6 | 134,8 ± 123,6 |
Степень тяжести и распространенности псориаза (PASI), балл* | 22,3 ± 11,1 | 22,1 ± 10,0 | 24,3 ± 11,2 |
Площадь пораженной псориазом кожи (BSA), %* | 29,6 ± 19,3 | 29,2 ± 17,7 | 31,3 ± 21,5 |
Оценка тяжести псориаза по шкале sPGA, балл* | 3,5 ± 0,6 | 3,6 ± 0,6 | 3,7 ± 0,7 |
Оценка выраженности зуда пациентом по ВАШ, мм* | 46,3 ± 28,0 | 47,0 ± 26,4 | 47,6 ± 28,0 |
Оценка дерматологического индекса качества жизни пациентом (DLQI), балл* | 14,0 ± 7,4 | 13,5 ± 6,6 | 14,5 ± 7,8 |
Оценка состояния ногтевых пластин (NAPSI), балл** | 7 [0–29] | 14 [2–28] | 14 [0–37] |
Предшествующая терапия, n (%) | |||
Фототерапия | 47 (55,3) | 50 (59,5) | 30 (68,2) |
Глюкокортикоиды | 23 (27,1) | 32 (38,1) | 16 (36,4) |
Системная терапия моноклональными антителами и ингибиторами янус-киназ | 5 (5,9) | 6 (7,1) | 1 (2,3) |
Другая системная терапия | 24 (28,2) | 34 (40,5) | 22 (50,0) |
Примечание. * — M ± SD; ** — Me [Q1; Q3].
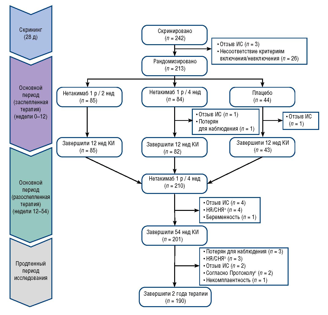
Основной период исследования (недели 0–54) завершил 201 пациент, 190 пациентов закончили 2 года терапии (рис. 1).
Рис. 1. Распределение пациентов в ходе исследования BCD-085-7/PLANETA: a — НЯ/СНЯ, приведшие к досрочному завершению КИ (MedDRA v. 24.0): положительный результат исследования на комплекс Mycobacterium tuberculosis (n = 3), сахарный диабет 2-го типа + сосудистый коллапс (n = 1); b — НЯ/СНЯ, приведшие к досрочному завершению КИ (MedDRA v. 24.0): колит язвенный (n = 1), положительный результат исследования на комплекс Mycobacterium tuberculosis (n = 1), интерстициальная болезнь легких + осложнение процедуры со стороны дыхательной системы (n = 1); c — пациенты, не достигшие PASI 75 / Fig. 1. Subject Disposition in BCD-085-7/PLANETA Study: a — AEs/SAEs leading to discontinuation (MedDRA v. 24.0): Mycobacterium tuberculosis complex test positive (n = 3), type 2 diabetes mellitus + circulatory collapse (n = 1); b — AEs/SAEs leading to discontinuation (MedDRA v. 24.0): сolitis ulcerative (n = 1), Mycobacterium tuberculosis complex test positive (n = 1), interstitial lung disease + respiratory tract procedural complication (n = 1); c — Subjects did not achived PASI 75
У 131 пациента (61,5%) отмечалось поражение ногтевых пластин: у 49 пациентов (57,6%) из группы BCD-085 Q2W; у 57 (67,9%) — из группы BCD-085 Q4W и у 27 (61,4%) — получавших плацебо. Также у 15 включенных пациентов (7,0%) был диагностирован псориатический артрит: у 6 (7,1%), 7 (8,3%) и 2 (4,5%) пациентов соответственно.
Основные результаты исследования
PASI 75 к 12-й неделе исследования достигли 77,65 и 83,33% пациентов из групп исследуемого препарата (BCD-085 Q2W и BCD-085 Q4W соответственно) и ни один пациент из группы Плацебо. Было доказано, что оба режима превосходят по эффективности плацебо. При этом применение более редкого режима введения (1 раз в 4 недели) было не менее эффективно, чем введение нетакимаба 1 раз в 2 недели. Полученные результаты были детально описаны ранее [3].
Дополнительные результаты исследования
Анализ сохранения ответа на длительную терапию нетакимабом проводили в популяциях ITT и РР.
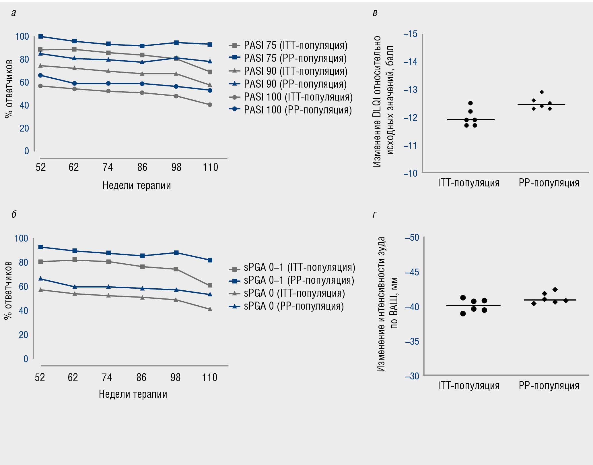
В популяции ITT достижение PASI 75/90/100 через год после терапии составило 88,7/74,5/56,6%, ко второму году терапии эти показатели составили 69,3/58,0/40,6%. Так как второй год терапии пришелся на 2020 год, когда была объявлена пандемия COVID-19 и получение данных по эффективности было затруднено, дополнительно проводили анализ достижения данных параметров у пациентов, не пропустивших ни одного визита оценки эффективности (РР-популяция). В популяции PP достижение PASI 75/90/100 через год после терапии составило 100/85,0/66,0%, ко второму году терапии эти показатели составили 93,2/78,2/53,1% (рис. 2а).
Рис. 2. Изменение ответа на протяжении двух лет терапии: а — доля пациентов, достигших PASI 75/90/100; б — доля пациентов, достигших sPGA 0/0–1; в — среднее изменение качества жизни на протяжении 2-го года терапии в баллах по DLQI; г — среднее изменение интенсивности зуда на протяжении 2-го года терапии в мм по ВАШ / Fig. 2. Response change through two-year therapy: а — the proportion of patients achieved PASI 75/90/100; b — the proportion of patients achieved sPGA 0/0–1; c — mean change in the quality of life by DLQI scores through 2-year therapy; d — mean change in the pruritus intensity by VAS, mm through 2-year therapy
Показателей «чистая» и «почти чистая» кожа по шкале sPGA (0–1 балл) через год после терапии достигли 81,1% в популяции ITT и 92,5% в популяции PP. Ко второму году терапии данный показатель сохранялся у 60,8 и 81,6% пациентов в популяции ITT и РР соответственно. При этом полный регресс высыпаний (sPGA 0) через год терапии отмечали у 57,5 и 66,7%, а через 2 года эффект сохранялся у 41,0 и 53,7% пациентов из популяции ITT и РР соответственно (рис. 2б).
Применение нетакимаба приводило к устойчивому повышению качества жизни пациентов. Среднее изменение балла DLQI по сравнению со скринингом к первому году терапии составляло около 12 баллов, т.е. заболевание или не оказывало влияния на качество жизни пациентов, или это влияние было незначительным. Тот же уровень изменения в абсолютных показателях сохранялся вплоть до второго года терапии. Аналогичные результаты были получены в отношении интенсивности зуда, отмечаемого пациентами на визуально-аналоговой шкале (ВАШ). В среднем изменение интенсивности по ВАШ в сравнении со скринингом составило около –40 мм к концу первого года и оставалось стабильным до конца второго года терапии. С учетом того, что на скрининге у пациентов всех групп интенсивность зуда была около 50 мм по ВАШ, сокращение на 40 мм указывает на снижение интенсивности как минимум с умеренного до слабого (рис. 2в и г).
Следует также отметить, что среднее изменение балла NAPSI на протяжении 2 лет терапии в обеих популяциях составило –20 баллов, что с учетом исходных значений свидетельствует о значительном сокращении зоны поражения ногтевых пластин, вплоть до полного исчезновения признака (рис. 3).
Рис. 3. Среднее изменение состояния ногтевых пластин на протяжении второго года терапии в баллах по NAPSI / Fig. 3. Mean change in nail psoriasis by NAPSI scores through 2-year therapy
Нежелательные явления
В течение 2 лет терапии у нетакимаба сохранялся благоприятный профиль безопасности (табл. 2). Чаще всего сообщалось о следующих НЯ: нейтропения, повышение уровня холестерина в крови, инфекция верхних дыхательных путей, гипергликемия, гипербилирубинемия. Большинство НЯ было слабой или средней степени выраженности. Летальные исходы отсутствовали.
Таблица 2. Профиль безопасности за 2 года терапии нетакимабом / Table 2. Netakimab Safety Profile through 2 Year Therapy
Показатель | Популяция-ITT (N = 212), n (%) |
Доля больных, у которых отмечалось развитие НЯ | 119 (56,1) |
Доля больных, у которых отмечалось развитие НЯ 3–4-й степени токсичности | 32 (15,1) |
Доля больных, у которых отмечалось развитие СНЯ | 13 (6,1) |
Наиболее частые нежелательные явления: | |
Нейтропения | 21 (9,9) |
Повышение уровня холестерина в крови | 19 (9,0) |
Инфекция верхних дыхательных путей | 17 (8,0) |
Гипергликемия | 17 (8,0) |
Гипербилирубинемия | 17 (8,0) |
НЯ особого интереса: | |
Положительный результат исследования на комплекс Mycobacterium tuberculosis | 7 (3,3) |
Рожистое воспаление | 1 (0,5) |
Колит язвенный | 1 (0,5) |
Интерстициальная болезнь легких | 1 (0,5) |
За 2 года терапии для 7 пациентов сообщалось о положительном результате исследования на комплекс Mycobacterium tuberculosis. Однако ни у одного пациента в последующем диагноз туберкулеза не подтвердился. Зарегистрировано 3 непредвиденные серьезные нежелательные реакции: рожистое воспаление, язвенный колит и интерстициальная болезнь легких.
На протяжении 2 лет терапии у 2 пациентов (1%) однократно сообщалось об образовании связывающих антител (САТ). САТ были транзиентными и не приводили к снижению эффективности. Антител, обладающих нейтрализующей активностью, обнаружено не было.
Обсуждение
Резюме основного результата исследования
Результаты проведенного исследования указывают на сохранение эффективности нетакимаба на протяжении 2 лет терапии. Показано поддержание высокого качества жизни больных псориазом. Длительная терапия не приводила к повышению иммуногенности. Профиль безопасности оставался благоприятным.
Обсуждение основного результата исследования
Целью настоящего исследования было не только доказать наличие высокой краткосрочной эффективности нетакимаба, но и показать сохранение этого ответа при длительной терапии. До начала терапии псориатические поражения у пациентов в среднем занимали до трети поверхности тела, средний балл по PASI был выше 22, качество жизни было низким (среднее DLQI = 14,0; 13,5 и 14,5 балла в зависимости от группы) (табл. 1).
Около 90% пациентов, получивших хотя бы одну дозу нетакимаба (89,6%; 190 из 212), продолжали лечение в течение 2 лет. Показано, что большинство пациентов, достигших выраженного клинического ответа (PASI 75), сохраняли его на протяжении 2 лет.
В 2020 г. было объявлено о пандемии COVID-19, в связи с чем были введены карантинные мероприятия. Эти меры во многом оказали неблагоприятное влияние на проведение клинических исследований, а именно на получение данных эффективности и безопасности [6, 7].
Из-за пропущенных визитов у многих пациентов невозможно было провести оценку эффективности к концу второго года терапии, что, возможно, привело к искажению результатов эффективности. Для минимизации влияния пропусков, связанных с карантинными мероприятиями, был проведен субанализ эффективности на данных пациентов, не пропустивших ни одного визита в период пандемии (популяция PP).
На фоне двухлетней терапии нетакимабом полная ремиссия псориаза (PASI 100, sPGA 0) сохранялась у более 50% пациентов, вошедших в популяцию PP, а более 70% — сохранили частичную ремиссию (PASI 90, sPGA 0-1). При этом, вне зависимости от пропусков визитов, в течение 2 лет отмечали сохранение положительного влияния нетакимаба на качество жизни пациентов, сокращение зоны поражения ногтевых пластин и интенсивности зуда.
Полученные результаты свидетельствуют о том, что применение нетакимаба остается эффективным на протяжении 2 лет терапии. Схожие результаты долгосрочной эффективности были опубликованы для секукинумаба и иксекизумаба [8, 9].
На протяжении второго года терапии было зарегистрировано 3 НЯ, не соответствующие ранее имеющейся информации о безопасности нетакимаба: рожистое воспаление, язвенный колит и интерстициальная болезнь легких. О развитии язвенного колита и рожистого воспаления, однако, сообщалось при применении других моноклональных антител против ИЛ-17 (секукинумаб и иксекизумаб), что связано с ингибированием ИЛ-17 [10–13]. О развитии интерстициальной болезни легких при применении ингибиторов ИЛ-17 ранее не сообщалось. Однако, согласно литературным данным, ее развитие может быть связано с течением основного заболевания (псориаз) [14]. На всем протяжении терапии иммуногенность нетакимаба оставалась низкой. Таким образом, к концу второго года терапии профиль безопасности нетакимаба остается благоприятным.
Ограничения исследования
Пандемия COVID-19 и действия, направленные на ее ограничение, оказали негативное влияние на сбор данных по эффективности в настоящем исследовании и могли привести к некоторому занижению полученных результатов. Необходимо дальнейшее исследование долгосрочной эффективности и безопасности в рамках данного исследования.
Заключение
В настоящем исследовании было показано, что терапия нетакимабом в дозе 120 мг остается эффективной у пациентов со среднетяжелым и тяжелым бляшечным псориазом на протяжении 2 лет и обеспечивает высокое качество жизни. Иммуногенность препарата оставалась низкой, образующиеся антитела не обладали нейтрализующей активностью и не оказывали влияния на эффективность. Профиль безопасности при применении нетакимаба в течение 2 лет остается благоприятным. Полученные результаты могут определять выбор препарата для проведения долгосрочной терапии.
About the authors
Andrey I. Bakulev
Saratov State Medical University
Email: al_ba05@mail.ru
ORCID iD: 0000-0002-1450-4942
SPIN-code: 6708-7386
MD, Dr. Sci. (Med.), Professor, Head of department of dermatology, venereology and cosmetology
Россия, Bolshaya Kazachia str., 112, 410012, Saratov
Alexey V. Samtsov
S.M. Kirov Military Medical Academy
Email: avsamtsov@mail.ru
ORCID iD: 0000-0002-9458-0872
SPIN-code: 2287-5062
MD, Dr. Sci. (Med.), Professor
Россия, Akademika Lebedeva str., 6, 194044, Saint PetersburgEvgeny V. Sokolovskiy
First Pavlov State Medical University of Saint Petersburg
Email: s40@mail.ru
ORCID iD: 0000-0001-7610-6061
SPIN-code: 6807-7137
MD, Dr. Sci. (Med.), Professor
Россия, Lev Tolstoy str., 6–8, 197022, Saint PetersburgMuza M. Kokhan
Ural Scientific Research Institute of Dermatovenereology and Immunopathology
Email: mkokhan@yandex.ru
ORCID iD: 0000-0001-6353-6644
SPIN-code: 3470-9306
MD, Dr. Sci. (Med.), Professor
Россия, Shcherbakova str., 8, 620076, EkaterinburgMarianna M. Khobeish
First Pavlov State Medical University of Saint Petersburg
Email: alex@cnikvi.ru
ORCID iD: 0000-0001-8670-7223
SPIN-code: 4377-8101
MD, Cand. Sci. (Med.), assistant professor
Россия, Lev Tolstoy str., 6–8, 197022, Saint PetersburgVladislav R. Khairutdinov
S.M. Kirov Military Medical Academy
Email: haric@mail.ru
ORCID iD: 0000-0002-0387-5481
SPIN-code: 4417-9117
MD, Dr. Sci. (Med.), Assistant Professor
Россия, Akademika Lebedeva str., 6, 194044, Saint PetersburgArfenya E. Karamova
State Scientific Center of Dermatovenereology and Cosmetology
Email: karamova@cnikvi.ru
ORCID iD: 0000-0003-3805-8489
SPIN-code: 3604-6491
MD, Cand. Sci. (Med.)
Россия, Korolenko str., 3, bldg 6, 107076, MoscowOlga U. Olisova
Sechenov University
Email: olisovaolga@mail.ru
ORCID iD: 0000-0003-2482-1754
SPIN-code: 2500-7989
MD, Dr. Sci (Med.), Professor
Россия, Trubetskaya str., 8–2, 119991, MoscowDmitry V. Ignatiev
Sechenov University
Email: dmitrywork@list.ru
ORCID iD: 0000-0001-8751-3965
SPIN-code: 6743-7960
Россия, Trubetskaya str., 8–2, 119991, Moscow
Aleksandra N. Nikiforova
JSC BIOCAD
Author for correspondence.
Email: nikiforovaan@biocad.ru
ORCID iD: 0000-0002-3879-7495
SPIN-code: 9327-5500
Cand. Sci. (Biol.)
Россия, Svyazi str., 34A, 198515, St. PetersburgAntonina V. Artemeva
JSC BIOCAD
Email: artemevaav@biocad.ru
ORCID iD: 0000-0002-5306-3377
Россия, Svyazi str., 34A, 198515, St. Petersburg
Arina V. Zinkina-Orikhan
JSC BIOCAD
Email: zinkina@biocad.ru
ORCID iD: 0000-0002-8499-2232
Россия, Svyazi str., 34A, 198515, St. Petersburg
References
- Radi G, Campanati A, Diotallevi F, Bianchelli T, Offidani A. Novel Therapeutic Approaches and Targets for Treatment of Psoriasis. Curr Pharm Biotechnol. 2021;22(1):7–31. doi: 10.2174/1389201021666200629150231
- Armstrong AW, Read C. Pathophysiology, Clinical Presentation, and Treatment of Psoriasis: A Review. JAMA. 2020;323(19):1945–1960. doi: 10.1001/jama.2020.4006
- Кубанов А.А., Бакулев А.Л., Самцов А.В., Кохан М.М. и др. Нетакимаб — новый ингибитор ИЛ-17а: результаты 12 недель клинического исследования III фазы BCD-085-7/PLANETA у пациентов со среднетяжелым и тяжелым вульгарным псориазом. Вестник дерматологии и венерологии. 2019;95(2):15-28 [Kubanov AA, Bakulev AL, Samcov AV, Kohan MM, et al. Netakimab — novyj ingibitor IL-17a: rezul'taty 12 nedel' klinicheskogo issledovanija III fazy BCD-085-7/PLANETA u pacientov so srednetjazhelym i tjazhelym vul'garnym psoriazom. Vestnik dermatologii i venerologii. 2019;95(2):15–28. (In Russ.)]. doi: 10.25208/0042-4609-2019-95-2-15-28
- Chow SC, Shao J, Wang H. Sample size calculations in clinical research. Boca Raton: Taylor & Francis. 2008. P. 449.
- Farahnik B, Beroukhim K, Zhu TH, Abrouk M, Nakamura M, Singh et al. Ixekizumab for the Treatment of Psoriasis: A Review of Phase III Trials. Dermatol Ther (Heidelb). 2016;6(1):25–37. doi: 10.1007/s13555-016-0102-0
- Плотников С.И. Ограничение прав и свобод граждан в период распространения новой коронавирусной инфекции (COVID-19): проблемы теории и практики. Скиф. Вопросы студенческой науки. 2020;6(46):265–270 [Plotnikov SI. Ogranichenie prav i svobod grazhdan v period rasprostranenija novoj koronavirusnoj infekcii (COVID-19): problemy teorii i praktiki. Skif. Voprosy studencheskoj nauki. 2020;6(46):265–270 (In Russ.)]
- Conduct of Clinical Trials of Medical Products During the COVID-19 Public Health Emergency. Guidance for Industry, Investigators, and Institutional Review Boards. 2021. https://www.fda.gov/media/136238/download
- Bissonnette R, Luger T, Thaçi D, Toth D, Messina I, You R, et al. Secukinumab sustains good efficacy and favourable safety in moderate-to-severe psoriasis after up to 3 years of treatment: results from a double-blind extension study. BJD. 2017;177:1033-1042. doi: 10.1111/bjd.15706
- Zachariae C, Gordon K, Kimball AB, Lebwohl M, Blauvelt A, Leonardi C, et al. Efficacy and safety of ixekizumab over 4 years of open-label treatment in a phase 2 study in chronic plaque psoriasis. J Am Acad Dermatol. 2018;79(2):294-301.e6. doi: 10.1016/j.jaad.2018.03.047
- Papp KA, Bachelez H, Blauvelt A, Winthrop KL, Romiti R, Ohtsuki M, et al. Infections from seven clinical trials of ixekizumab, an anti-interleukin-17A monoclonal antibody, in patients with moderate-to-severe psoriasis. Br J Dermatol. 2017;177(6):1537–1551. doi: 10.1111/bjd.15723
- Pantoja Zarza L, Díez Morrondo C. Facial Erysipelas After Secukinumab Therapy. Reumatol Clin (Engl Ed). 2020;16(5 Pt 2):431–432. English, Spanish. doi: 10.1016/j.reuma.2018.07.012
- Philipose J, Ahmed M, Idiculla PS, Mulrooney SM, Gumaste VV. Severe de novo Ulcerative Colitis following Ixekizumab Therapy. Case Rep Gastroenterol. 2018;12(3):617–621. doi: 10.1159/000493922
- Schreiber S, Colombel JF, Feagan BG, Reich K, Deodhar AA, McInnes IB, et al. Incidence rates of inflammatory bowel disease in patients with psoriasis, psoriatic arthritis and ankylosing spondylitis treated with secukinumab: a retrospective analysis of pooled data from 21 clinical trials. Ann Rheum Dis. 2019;78(4):473–479. doi: 10.1136/annrheumdis-2018-214273
- Ishikawa G, Dua S, Mathur A, Acquah SO, Salvatore M, Beasley MB, et al. Concomitant Interstitial Lung Disease with Psoriasis. Can Respir J. 2019;2019:5919304. doi: 10.1155/2019/5919304
Supplementary files







