Early diagnosis of skin oncologic diseases using artificial intelligence technologies
- Authors: Samokhin S.О.1, Patrushev A.V.1, Akaeva Y.I.1, Parfenov S.A.1, Kutelev G.G.1
-
Affiliations:
- S.M. Kirov Military Medical Academy
- Issue: Vol 100, No 1 (2024)
- Pages: 38-46
- Section: REVIEWS
- Submitted: 03.12.2023
- Accepted: 30.01.2024
- Published: 18.03.2024
- URL: https://vestnikdv.ru/jour/article/view/16746
- DOI: https://doi.org/10.25208/vdv16746
- ID: 16746
Cite item
Full Text
Abstract
The last decade has seen significant progress in computer-aided image analysis and recognition, with modern computer-aided diagnostic algorithms not only catching up with, but in many aspects surpassing human abilities. At the heart of this breakthrough is the development of deep convolutional neural networks, which have given a new impetus to medical diagnosis, particularly of skin cancers. In this paper, we analyzed photo-based skin disease classification systems developed using algorithms based on deep learning convolutional neural networks. Such methods have been variously reported to enable automated diagnosis of skin neoplasms with high sensitivity and specificity. A disease that requires more detailed analysis of graphic images — skin melanoma — was chosen as the main object of study. Early diagnosis of melanoma is of great socio-economic importance, as in this case the prognosis of patients is significantly improved. The aim of this work is to analyze the results of artificial intelligence (AI) applications in dermatology, especially in the context of early detection of skin melanoma. Scientific articles were searched in PubMed, Scopus and eLIBRARY databases using the keywords “convolutional neural networks”, “skin cancer” and “artificial intelligence”. The depth of the search was 10 years. The final analysis included 38 sources where the results of our own research were presented. The advantages of artificial intelligence methods for dermatologists were analyzed. Artificial intelligence can significantly assist dermatologists in developing visual neoplasm diagnosis skills and improve diagnostic accuracy. The use of AI to process dermatoscopic data in conjunction with the analysis of anamnestic and clinical information from medical records will reduce the burden on the healthcare system through correctly diagnosed benign skin tumors. All of this promises to have a significant impact on the future development of dermatovenerology.
Full Text
Введение
Среди областей, где искусственный интеллект (ИИ) зарекомендовал себя, особо выделяется анализ графических изображений. Одними из направлений стали распознавание и классификация заболеваний кожи. Новейшие достижения в обработке изображений и машинном обучении предоставляют перспективу создания систем на основе искусственных нейронных сверточных сетей, превосходящих человека в задачах анализа различных медицинских изображений. Важное место здесь занимают искусственные нейронные сети, особенно сверточные, которые демонстрируют потенциал в автоматизированной диагностике [1, 2].
На сегодняшний день меланома стоит в ряду самых опасных и быстро метастазирующих форм злокачественных новообразований кожи, оставляя мало шансов на успешное лечение на поздних стадиях. Однако развитие компьютерной диагностики привело к созданию систем, которые позволяют выявлять и классифицировать кожные заболевания с точностью, сопоставимой, а в некоторых случаях даже превосходящей человеческие возможности [1, 3, 4]. В одном из исследований онлайн-версия CDSS Isabel («Изабель») при анализе данных 50 пациентов поставила верный диагноз в 96% случаев. Этот результат превзошел человеческий, поскольку врачи правильно диагностировали патологии в среднем у 95% амбулаторных пациентов [5]. В данной работе проанализированы различные алгоритмы для первичной диагностики меланомы на основе нейронных сетей. Большинство из них достигли высокой точности в определении меланомы на дерматоскопических изображениях, что позволяет надеяться на увеличение числа выявленных ранних форм заболеваний при профилактических осмотрах. Подобные инструменты также могут стать дополнительным источником информации для врачей, способствуя более точной диагностике. Исследование ориентировано на создание системы, способной поддерживать медицинских специалистов в процессе диагностики и принятия решений, особенно при определении злокачественных новообразований, включая меланому. Таким образом, интеграция ИИ в клиническую практику позволит добиться более эффективной диагностики (на ранней стадии), а значит, и улучшения качества оказания медицинской помощи в целом [6–8].
В обзорную статью включены ретроспективные и проспективные исследования, систематические обзоры, а также серии клинических случаев, описывающие диагностику онкологических заболеваний кожи. Поиск проводился в библиографических базах PubMed, Scopus, eLIBRARY. Таким образом, для обзора были отобраны статьи, опубликованные только в рецензируемых научных журналах. Стратегия поиска представляла поисковый запрос по таким ключевым терминам, как: «онкологические заболевания кожи», «искусственный интеллект», «меланома», «дерматоскопия», «сверточные нейронные сети». Из полученного перечня данных выбирались статьи с наибольшим числом цитирований. Вручную рассматривались списки литературы всех недавно опубликованных статей и соответствующих систематических обзоров. Всего было просмотрено 166 названий, 58 полных статей, 38 из которых включены в настоящий обзор (рис. 1). Критерии включения: автоматизированная диагностика изображений новообразований кожи; сравнение методов анализа изображений ИИ; диагностика меланомы кожи с помощью ИИ. Критерии невключения: малый объем выборки, источники литературы старше 10 лет.
Рис. 1. Этапы и критерии отбора исследований, систематических обзоров и клинических случаев
Fig. 1. Stages and criteria for the selection of studies, systematic reviews and clinical cases
Преимущественное внимание было уделено основному злокачественному новообразованию кожи — меланоме. Тщательно исследовано множество источников и научных исследований, что дало глубокое понимание современных методов анализа изображений.
Клиническое применение искусственного интеллекта
Меланома представляет собой злокачественное заболевание кожи с тенденцией к быстрому метастазированию и плохим прогнозом в случае поздней диагностики. Заболеваемость меланомой стремительно возрастает во многих популяциях. Особенно высокие показатели (20–60 случаев на 100 тыс. человек в год) и темп прироста (на 3–5% в год) отмечаются среди белого населения. В последние десятилетия меланома стала важной медицинской проблемой из-за постоянного роста заболеваемости и смертности. Помимо меланомы, существуют и другие злокачественные новообразования кожи, такие как плоскоклеточная и базальноклеточная карцинома, но меланома выделяется своей агрессивностью и плохим прогнозом [9, 10].
Раннее обнаружение меланомы существенно улучшает прогноз, поскольку на ранних стадиях болезни выживаемость значительно выше. Например, при диагностике на первой стадии общая 5-летняя выживаемость составляет 95%, в то время как на последней стадии она снижается до 53% [11].
Некоторые системы здравоохранения, например британская, сталкиваются с вызовом обеспечения качественной первичной медицинской помощи и ранней диагностики поражений кожи. В этом контексте ИИ и машинное обучение демонстрируют потенциал для улучшения диагностики опухолей кожи. Исследования показывают, что алгоритмы машинного обучения могут эффективно применяться в практике и даже превосходить некоторых дерматологов в точности диагностики [8, 12].
Важным направлением исследований является применение глубокого обучения, особенно сверточных нейронных сетей (Convolutional Neural Network, CNN) для диагностики меланомы. CNN — это тип нейронных сетей, разработанный для анализа изображений и данных с пространственной структурой [6, 13, 14], обладающий следующими ключевыми характеристиками:
1) специализация на изображениях — CNN оптимизированы для обработки графических данных, автоматически извлекая признаки, такие как грани и текстуры;
2) сверточные слои — используются сверточные операции для выделения локальных паттернов, что делает их эффективными в обнаружении объектов;
3) пулинг-слои — слои пулинга уменьшают размерность данных, сохраняя важные признаки;
4) автоматическое обучение признакам — сети обучаются выявлять признаки на разных уровнях абстракции;
5) применение в компьютерном зрении — используются в основном в распознавании объектов и классификации изображений.
CNN — мощный инструмент для анализа пространственных данных, применяемый в различных областях. В случае дерматопатологии успешно проводятся обучение, валидация и тестирование CNN для диагностической классификации дермаскопических изображений меланомы и доброкачественных невусов, а результаты сравниваются с результатами экспертов-дерматологов. Первые результаты работы данного алгоритма показали, что при улучшенной средней чувствительности (88,9%) эффективность выявления точного диагноза дерматологами уступала CNN (75,7% против 82,5). Данные H. Haenssle, C. Fink, R. Schneiderbauer и соавт. убедительно показывают, что алгоритм CNN может быть подходящим инструментом для помощи врачам в выявлении меланомы независимо от их индивидуального опыта и уровня подготовки [14–18].
Классификация пигментных поражений представляет сложную задачу для дерматологов и патологоанатомов из-за вариабельности клинических и гистологических проявлений. В табл. 1 мы представили сравнение преимуществ и недостатков основных методов диагностики (визуализации) кожных заболеваний со сверточной нейронной сетью, в которой особенно стоит отметить высокую точность диагностики CNN, которая не уступает иным методам визуальной диагностики [19, 20].
Таблица 1. Сравнение преимуществ и недостатков основных методов диагностики (визуализации) кожных заболеваний со сверточной нейронной сетью
Table 1. Comparison of advantages and disadvantages of the main methods of diagnosis (visualization) of skin diseases with a convolutional neural network
Метод диагностики | Преимущества | Недостатки |
Дерматоскопия | Использует 10- или 20-кратное увеличение для диагностики широкого спектра дерматологических заболеваний. Подходит для долгосрочного мониторинга. Имеются четкие критерии диагностики рака кожи, которые хорошо коррелируют с его гистопатологическими особенностями | Обладает ограниченной кратностью увеличения. Требует надлежащей подготовки специалистов и их определенного опыта. Интерпретация результатов в большинстве случаев субъективна |
Общий снимок тела (Total body photography, TBP) | Подходит для самообследования кожи. 3D-TBP создает трехмерную модель человека, улучшая визуализацию. Можно использовать для долгосрочного мониторинга | Процедура занимает много времени |
Отражательная конфокальная микроскопия | Предоставляет возможность визуализировать микроскопические структуры с увеличением в 30 раз. Глубоко исследует кожу, достигая сосочкового слоя дермы. В некоторых случаях может заменить необходимость в биопсии. Облегчает дифференциальную диагностику. Идеальна для долгосрочного мониторинга | Ограничивается возможностью работать только со структурами, находящимися на уровне сосочкового слоя дермы. Требует квалифицированных специалистов с определенным опытом |
Оптическая когерентная томография | Позволяет визуализировать очень мелкие структуры (3–15 мкм) с высоким разрешением. Обеспечивает большую глубину исследования, достигая 1,5 мм. Создает двух- и трехмерные изображения. В определенных ситуациях может заменить биопсию. Успешно интегрируется с другими методами, включая допплеровское сканирование | Более дорогостоящий метод. Требует квалифицированных специалистов с определенным опытом. Не всегда способствует однозначной дифференциации между доброкачественными и злокачественными новообразованиями |
Сверточная нейронная сеть (CNN) | Высокая точность диагностики: обучены распознавать даже мельчайшие признаки и аномалии на коже, что приводит к высокой точности диагностики. Скорость обработки: способны быстро анализировать большие объемы изображений, что позволяет проводить диагностику более эффективно и быстро. Автоматизация: позволяют автоматизировать процесс диагностики, что может сократить нагрузку на медицинский персонал и увеличить производительность. Способность к обучению на больших объемах данных: могут эффективно обучаться на больших датасетах изображений, что помогает повысить их способность к распознаванию различных патологий. Доступность: технология становится все более доступной и может использоваться в разных уровнях здравоохранения | Необходимость больших объемов данных: для достижения высокой точности требуется обучение на большом количестве разнообразных изображений, что может быть сложно в некоторых клинических ситуациях. Зависимость от качества данных: могут быть чувствительны к качеству и разнообразию данных, что может привести к ошибкам в диагностике, если обучающие данные нерепрезентативны. Сложность интерпретации: интерпретация работы и объяснение принимаемых решений могут быть сложными, что затрудняет обоснование диагноза перед пациентами и медицинским персоналом. Недостаток контекста: в отличие от дерматологов, могут не учитывать широкий контекст и дополнительные факторы при диагностике, такие как медицинская история пациента. Систематические ошибки: в редких случаях могут допускать систематические ошибки (примерно 4%), что в некоторых случаях может привести к неверным диагнозам |
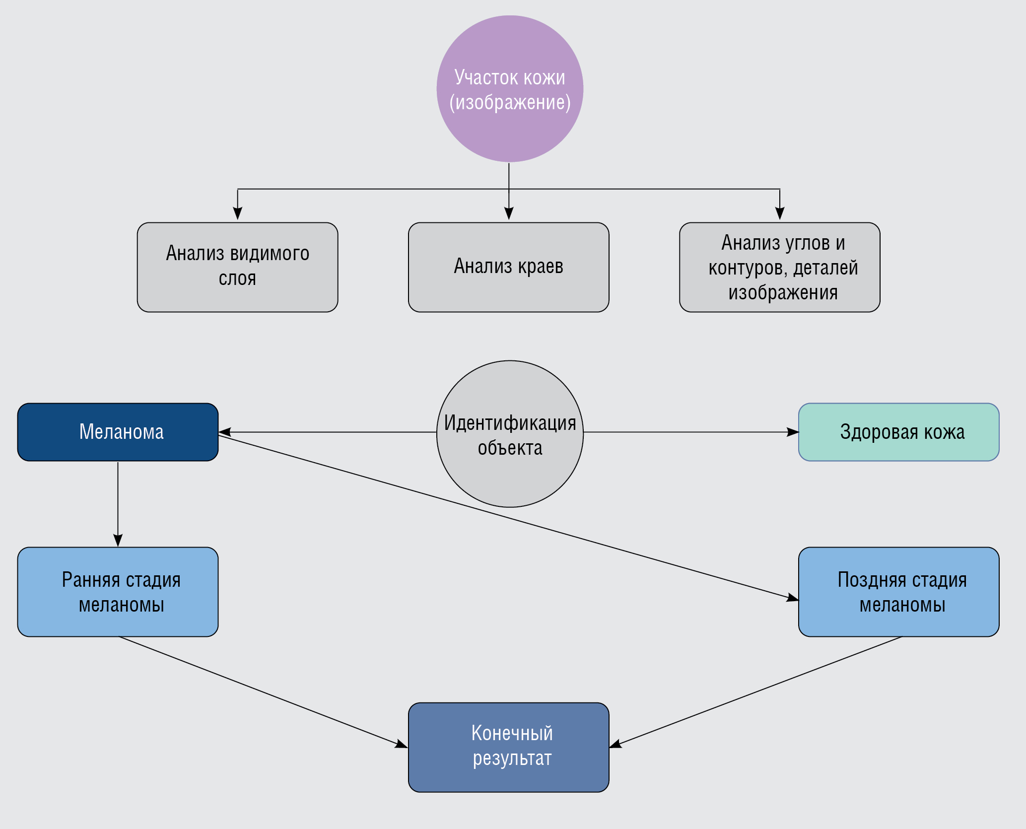
Для улучшения диагностической точности в сфере скрининга меланомы были исследованы различные автоматизированные стратегии анализа изображений (рис. 2). Однако большинство подходов ограничивалось «искусственными» критериями диагностики. В одной из знаковых публикаций (C. Curiel-Lewandrowski, R.A. Novoa, E. Berry и соавт.) использование глубоких нейронных сетей было предложено как подход, позволяющий автоматически анализировать изображения поражений кожи на более фундаментальном уровне и создавать собственные диагностические подсказки [21].
Рис. 2. Общий принцип работы обученных систем распознавания искусственного интеллекта по заданному алгоритму, основанному на базе изображений
Fig. 2. The general principle of operation of trained artificial intelligence recognition systems according to a given algorithm based on images
С совершенствованием ИИ и стремительным темпом разработки приложений ранняя диагностика меланомы становится все более актуальной. Авторы отмечают, что существует несколько важных аспектов, которые нужно учесть при рассмотрении проблем клинического применения ИИ для выявления меланомы, в частности:
1) необходимость расширения объема и качества данных — для достижения наилучших результатов требуется создание более обширных, полных и неискаженных наборов данных как для обучения, так и для оценки. Эти данные должны включать широкий спектр пациентов, отражающих разнообразие характеристик (возраст, пол, этническая принадлежность, генетические особенности, актинические поражения и др.);
2) разработка интерпретируемых систем ИИ — очень важно создавать ИИ-системы, которые способны предоставлять понятные и обоснованные объяснения. Эти объяснения должны быть доступными для проверки даже неспециалистами;
3) создание надежных и самосознающих систем ИИ — искусственные интеллектуальные системы должны быть надежными и иметь способность распознавать изображения или состояния заболевания, для которых они применяются;
4) научное обоснование и безопасное применение — важно проводить научные исследования, чтобы обосновать эффективность и безопасность использования ИИ в конкретных клинических сценариях.
Учитывая эти аспекты, мы можем развивать и применять ИИ-системы для выявления меланомы с большей эффективностью и уверенностью в их работе в клинической практике [14, 21–24].
Таким образом, меланома представляет собой серьезную медицинскую проблему, исследования в области ИИ и машинного обучения показывают потенциал улучшения диагностики и скрининга этого заболевания.
Современные методы диагностики при помощи искусственного интеллекта
Д.А. Гаврилов и соавт. считают всемирно известные и успешно применяемые на сегодняшний день врачами-дерматологами критерии ABCDE-анализа отправной точкой в диагностике меланомы кожи по изображениям. К сожалению, эффективность такой системы оценки составляет всего 70%, в то время как нейронная сеть с архитектурой Inception v. 3, обученная на распознавание миллионов различных изображений с портала ImageNet, дополненная 10 тыс. фотографий кожных образований для отличия доброкачественных опухолей от злокачественных, показала успешное применение в диагностике — 91% [1].
Другая не менее значимая разработка Р.И. Хабаровой и С.А. Кулевой представляет собой созданное на основе обучающих и тестовых данных приложение, разработанное на языке программирования Python с использованием фреймворков машинного обучения Tensor-Flow 2.0. Интеграция ИИ в мобильное приложение значительно усовершенствовала процесс дифференциальной диагностики. Оно обеспечивает ежедневный контроль, предоставляя врачам возможность проводить поверхностную микроскопию кожи (дерматоскопию) и анализировать изображения с помощью мобильного приложения с выдачей быстрых результатов. Принцип работы следующий: после запуска мобильного приложения пользователь загружает дерматоскопический снимок, выбирая опцию «Выбрать фото». Затем нажатием кнопки «Распознать» выполняются анализ изображения и идентификация типа меланоцитарного невуса с высокой точностью, до тысячных долей. Применение ИИ как вспомогательного инструмента для диагностики меланоцитарных новообразований кожи у детей и подростков показало свой высокий потенциал и значительные перспективы, несмотря на ограниченную выборку [7, 25].
Также существует интернет-сайт, который предлагает анализ изображений кожи за определенную плату и определяет наличие патологий. Это инновационный инструмент, обученный на тысячах изображениях и работающий на базе ИИ. Он позволяет выявлять даже мельчайшие аномалии и предоставляет точную диагностику. Ресурс AI Dermatologist использует алгоритм глубокого машинного обучения. Эта платформа была обучена на обширной базе данных дермоскопических изображений, каждое из которых было проверено и оценено дерматологами. Благодаря такому эффективному обучению ИИ способен различать доброкачественные и злокачественные опухоли по правилу ABCDE (выявление меланомы), одновременно оценивая тысячи характеристик, гораздо больше, чем может воспринять человеческий глаз.
Отличительная особенность AI Dermatologist — его способность обрабатывать огромное количество данных, обеспечивая уровень доказательного анализа, не имеющий аналогов. Кроме того, постоянное сотрудничество с медицинскими специалистами обеспечивает непрерывное совершенствование алгоритма. Благодаря растущему опыту и автономной разработке правил ИИ не только определяет меланому, но и выявляет риски, связанные с вирусом папилломы человека, и классифицирует различные типы акне.
AI Dermatologist находится в авангарде решений для здравоохранения, основанных на ИИ, и демонстрирует огромный потенциал ИИ в революции в области дерматологии. Стремление к точности, постоянному совершенствованию и всестороннему анализу делает его ценным инструментом как для медицинских работников, так и для людей, ищущих достоверную дерматологическую информацию [26–29].
Возможности применения искусственного интеллекта в дерматологии
Дерматология — идеальная область для применения глубокого обучения, так как распознавание образов при большом увеличении имеет первостепенное значение для точной диагностики. Алгоритмы глубокого обучения значительно улучшают точность диагностики, сокращают время выполнения заказов, помогают классифицировать случаи для дальнейшего рассмотрения и снижают нагрузку на дерматологов в рутинных клинических ситуациях.
На сегодняшний день глубокое обучение в основном ограничено бинарной классификацией, и перед его практическим внедрением необходимо создать систему, способную предоставлять мультиклассовую диагностику. Такая система должна быть протестирована на изображениях из разных лабораторий с различной обработкой тканей, широким спектром патологий и артефактов, представляющих типичную диагностическую нагрузку в дерматовенерологии.
Глубокое обучение призвано не вытеснять человека, а, наоборот, поддерживать и обогащать его знания в диагностике. ИИ может быть ценным инструментом для обучения дерматологов, помогая им разрабатывать навыки визуальной диагностики и решать сложные проблемы в дерматологии. Также он может способствовать выявлению когнитивных процессов, лежащих в основе диагностических ошибок, и составлению точных диагностических отчетов.
ИИ также способен поддерживать исследования в данной области, извлекая и классифицируя большие объемы неструктурированных данных, что может привести к новым открытиям и более точным определениям дерматоскопических признаков. Технологии обработки текста также могут дополнительно усилить исследования, позволяя извлекать данные о распространенных медицинских диагнозах непосредственно из электронных медицинских записей. Благодаря этим инновациям глубокое обучение обещает оказать значительное воздействие на развитие дерматологии в будущем [4, 27, 30, 31].
Онкологические заболевания кожи на сегодняшний день принято считать одной из наиболее актуальных и важных медицинских проблем. В связи с их широкой распространенностью и угрозой для общественного здоровья неотложность исследований и разработок в этой области становится очевидной [4, 23].
Сложность диагностики меланомы выступает одной из проблем при оказании специализированной медицинской помощи. Она обусловлена многообразием клинических проявлений заболевания и трудностью их идентификации на ранних стадиях. Недостаток объективных инструментов для точной диагностики лишь усугубляет данную проблему и подчеркивает необходимость развития новых методов и технологий, таких как ИИ и машинное обучение, для более эффективной борьбы с меланомой и другими онкологическими заболеваниями кожи [32–35].
Значительная часть подозрительных пигментных образований кожи, направляемых на гистологическое исследование, оказывается доброкачественной, что приводит к нагрузке на вторичные (специализированные) медицинские и патологоанатомические службы. Для снижения этой нагрузки и повышения точности диагностики меланомы на всех этапах обследования пациентов, включая первичное обращение и патологоанатомическое исследование, представляется важным использовать методы и технологии ИИ [23, 24]. Точность диагностики меланомы дерматологами без использования эпилюминесцентной микроскопии (дерматоскопии) оценивается на уровне 65–80%, и ИИ может дополнить этот процесс, обеспечивая вспомогательный инструмент в сложных случаях. В этом контексте знание основ ИИ становится необходимостью для дерматологов, позволяя им более эффективно использовать современные технологии на практике [27, 36–38].
Заключение
Дерматология выделяется как идеальное поле для применения глубокого обучения. Алгоритмы глубокого обучения улучшают точность диагностики, сокращают время на прием пациентов и снижают нагрузку на дерматопатологов. Необходимость создания системы для мультиклассовой диагностики, тестирование на разнообразных изображениях и артефактах, а также валидация представляются ключевыми шагами.
ИИ представляет собой не только значимую самостоятельную сущность, но и мощный инструмент для обучения и профессионального развития дерматологов. Он способен помогать в обнаружении когнитивных процессов, лежащих в основе диагностических ошибок, и создавать точные диагностические отчеты. Кроме того, он поддерживает исследования, извлекая и классифицируя большие объемы данных, и улучшает диагностику меланомы и других опухолей кожи.
Для реализации потенциала ИИ в области дерматологии необходимо проводить дополнительные исследования и внедрять его в клиническую практику.
Диагностика меланомы на ранней стадии представляет собой одну из сложнейших задач в области дерматологии и онкологии. При этом лечение заболевания на поздних стадиях требует значительных финансовых затрат в системе здравоохранения. Применение ИИ в этой области активно развивается, и нейронные сети становятся все более востребованными для классификации изображений пигментных поражений на основе клинических, дерматоскопических и гистологических данных.
About the authors
Simon О. Samokhin
S.M. Kirov Military Medical Academy
Author for correspondence.
Email: dr.dokip@gmail.com
ORCID iD: 0009-0009-2964-3281
Россия, Saint Petersburg
Alexander V. Patrushev
S.M. Kirov Military Medical Academy
Email: alexpat2@yandex.ru
ORCID iD: 0000-0002-6989-9363
MD, Dr. Sci. (Med.), Assistant Professor
Россия, Saint PetersburgYulia I. Akaeva
S.M. Kirov Military Medical Academy
Email: Juliaakaeva@gmail.com
ORCID iD: 0009-0004-8727-0624
Россия, Saint Petersburg
Sergei A. Parfenov
S.M. Kirov Military Medical Academy
Email: sa.parfenov1988@yandex.ru
ORCID iD: 0000-0002-1649-9796
MD, Cand. Sci. (Med.)
Россия, Saint PetersburgGennadii G. Kutelev
S.M. Kirov Military Medical Academy
Email: gena08@yandex.ru
ORCID iD: 0000-0002-6489-9938
MD, Cand. Sci. (Med.)
Россия, Saint PetersburgReferences
- Гаврилов Д.А., Закиров Э.И., Гамеева Е.В., Семенов В.Ю., Александрова О.Ю. Автоматизированная диагностика меланомы кожи на основе математической модели искусственной сверточной нейронной сети. Исследования и практика в медицине. 2018;5(3):110–116. [Gavrilov DA, Zakirov EI, Ganeeva EV, Semenov VYu, Alexandrova OYu. Automated skin melanoma diagnostics based on mathematical model of artificial convolutional neural network. Research’n Practical Medicine Journal. 2018;5(3):110–116. (In Russ.)] doi: 10.17709/2409-2231-2018-5-3-11
- Fujisawa Y, Otomo Y, Ogata Y, Nakamura Y, Fujita R, Ishitsuka Y, et al. Deep-learning-based, computer-aided classifier developed with a small dataset of clinical images surpasses board-certified dermatologists in skin tumour diagnosis. Br J Dermatol. 2019;180(2):373–381. doi: 10.1111/bjd.16924
- Мелерзанов А., Гаврилов Д. Диагностика меланомы кожи с помощью сверточных нейронных сетей глубокого обучения. Врач. 2018;29(6):31–33. [Melerzanov A, Gavrilov D. Melanoma diagnosis using convolutional neural networks of deep learning. Vrach. 2018;29(6):31–33. (In Russ.)] doi: 10.29296/25877305-2018-06-06
- Brinker TJ, Hekler A, Enk AH, Berking C, Haferkamp S, Hauschild A, et al. Deep neural networks are superior to dermatologists in melanoma image classification. Eur J Cancer. 2019;119:11–17. doi: 10.1016/j.ejca.2019.05.023
- Краюшкин П.В. Возможности искусственного интеллекта в диагностике онкологических заболеваний кожи. Косметика и медицина. 2018;3:90–99. [Krayushkin PV. Possibilities of artificial intelligence in diagnostics of oncologic skin diseases. Journal of Cosmetics & Medicine. 2018;3:90–99.] URL: www.cmjournal.ru
- Никитаев В.Г., Проничев А.Н., Тамразова О.Б., Сергеев В.Ю., Гуров Д.В., Зайцев С.М., и др. Сверточные нейронные сети в диагностике новообразований кожи. Безопасность информационных технологий. 2021;28(4):118–126. [Nikitaev VG, Pronichev AN, Tamrazova OB, Sergeev VYu, Gurov DV, Zaitsev SM, et al. Сonvolutional neural networks in the diagnosis of skin neoplasms. IT Security (Russia). 2021;28(4):118–126. (In Russ.)] doi: 10.26583/bit.2021.4.09
- Хабарова Р.И., Кулева С.А. Искусственный интеллект в диагностике доброкачественных новообразований кожи у пациентов детского возраста. Интеграция нейронной сети в мобильное приложение. Вопросы онкологии. 2022;68(6):820–826. [Khabarova RI, Kuleva SA. Artificial intelligence in the diagnosis of benign skin neoplasms in pediatric patients. Integration of neural network into mobile application. Voprosy onkologii. 2022;68(6):820–826. (In Russ.)] doi: 10.37469/0507-3758-2022-68-6-820-826
- Liu Y, Jain A, Eng C, Way DH, Lee K, Bui P, et al. A deep learning system for differential diagnosis of skin diseases. Nat Med. 2020;26(6):900–908. doi: 10.1038/s41591-020-0842-3
- Jones OT, Matin RN, van der Schaar M, Prathivadi Bhayankaram K, Ranmuthu CKI, Islam MS, et al. Artificial intelligence and machine learning algorithms for early detection of skin cancer in community and primary care settings: a systematic review. Lancet Digit Health. 2022;4(6):е466–е476. doi: 10.1016/S2589-7500(22)00023-1
- Wen D, Khan SM, Xu AJ, Ibrahim H, Smith L, Caballero J, et al. Characteristics of publicly available skin cancer image datasets: a systematic review. Lancet Digit Health. 2022;4(1):е64–е74. doi: 10.1016/s2589-7500(21)00252-1
- Stiff KM, Franklin MJ, Zhou Y, Madabhushi A, Knackstedt TJ. Artificial intelligence and melanoma: A comprehensive review of clinical, dermoscopic, and histologic applications. Pigment Cell Melanoma Res. 2022;35(2):203–211. doi: 10.1111/pcmr.13027
- Muñoz-López C, Ramírez-Cornejo C, Marchetti MA, Han SS, Del Barrio-Díaz P, Jaque A, et al. Performance of a deep neural network in teledermatology: a singlecentre prospective diagnostic study. J Eur Acad Dermatol Venereol. 2021;35(2):546–553. doi: 10.1111/jdv.16979
- Tschandl P, Rosendahl C, Akay BN, Argenziano G, Blum A, Braun RP, et al. Expert-level diagnosis of nonpigmented skin cancer by combined convolutional neural networks. JAMA Dermatol. 2019;155(1):58–65. doi: 10.1001/jamadermatol.2018.4378
- Dildar M, Akram S, Irfan M, Khan HU, Ramzan M, Mahmood AR, et al. Skin Cancer Detection: A Review Using Deep Learning Techniques. Int J Environ Res Public Health. 2021;18(10):5479. doi: 10.3390/ijerph18105479
- Du-Harpur X, Watt FM, Luscombe NM, Lynch MD. What is AI? Applications of artificial intelligence to dermatology. Br J Dermatol. 2020;183(3):423–430. doi: 10.1111/bjd.18880
- Haenssle HA, Fink C, Schneiderbauer R, Toberer F, Buhl T, Blum A, et al. Man against machine: diagnostic performance of a deep learning convolutional neural network for dermoscopic melanoma recognition in comparison to 58 dermatologists. Ann Oncol. 2018;29(8):1836–1842. doi: 10.1093/annonc/mdy166
- Lucius M, De All J, De All JA, Belvisi M, Radizza L, Lanfranconi M, et al. Deep neural frameworks improve the accuracy of general practitioners in the classification of pigmented skin lesions. Diagnostics (Basel). 2020;10(11):969. doi: .3390/diagnostics10110969
- Rivera SC, Liu X, Chan AW, Denniston AK, Calvert MJ. Guidelines for clinical trial protocols for interventions involving artificial intelligence: the SPIRIT-AI Extension. BMJ. 2020;370:m3210. doi: 10.1136/bmj.m3210
- Aggarwal P, Papay FA. Artificial intelligence image recognition of melanoma and basal cell carcinoma in racially diverse populations. J Dermatolog Treat. 2022;33(4):2257–2262. doi: 10.1080/09546634.2021.1944970
- Milton MAA. Automated Skin Lesion Classification Using Ensemble of Deep Neural Networks in ISIC 2018: Skin Lesion Analysis Towards Melanoma Detection Challenge. arXiv. 2019. arXiv:1901.10802. doi: 10.48550/arXiv.1901.10802
- Curiel-Lewandrowski С, Novoa RA, Berry E, et al. Artificial Intelligence Approach in Melanoma. In: Fisher D, Bastian B. (eds). Melanoma. New York, NY: Springer; 2019. doi: 10.1007/978-1-4614-7147-9_43
- Jojoa Acosta MF, Caballero Tovar LY, Garcia-Zapirain MB, Percybrooks WS. Melanoma Diagnosis Using Deep Learning Techniques on Dermatoscopic Images. BMC Med. Imaging. 2021;21(1):6. doi: 10.1186/s12880-020-00534-8
- Phillips M, Marsden H, Jaffe W, Matin RN, Wali GN, Greenhalgh J, et al. Assessment of Accuracy of an Artificial Intelligence Algorithm to Detect Melanoma in Images of Skin Lesions. JAMA Netw Open. 2019;2(10):1913436. doi: 10.1001/jamanetworkopen.2019.13436
- Mar VJ, Soyer HP. Artificial intelligence for melanoma diagnosis: how can we deliver on the promise? Ann Oncol. 2019;30(12):е1–е3. doi: 10.1093/annonc/mdy191
- Berlin SJ, John M. Particle Swarm Optimization with Deep Learning for Human Action Recognition. Multimed. Tools Appl. 2020;79:17349–17371. doi: 10.1007/s11042-020-08704-0
- AI Dermatologist. Skin Scanner. URL: https://ai-derm.com/
- Wells A, Patel S, Lee JB, Motaparthi K. Artificial intelligence in dermatopathology: Diagnosis, education, and research. J Cutan Pathol. 2021;48(8):1061–1068. doi: 10.1111/cup.13954
- Freeman K, Dinnes J, Chuchu N, Takwoingi Y, Bayliss SE, Matin RN, et al. Algorithm based smartphone apps to assess risk of skin cancer in adults: systematic review of diagnostic accuracy studies. BMJ. 2020;368:m127. doi: 10.1136/bmj.m127
- Jain A, Way D, Gupta V, Gao Y, de Oliveira Marinho G, Hartford J, et al. Development and assessment of an artificial intelligence-based tool for skin condition diagnosis by primary care physicians and nurse practitioners in teledermatology practices. JAMA Netw Open. 2021;4(4):e217249. doi: 10.1001/jamanetworkopen.2021.7249
- Guerrisi A, Falcone I, Valenti F, Rao M, Gallo E, Ungania S, et al. Artificial Intelligence and Advanced Melanoma: Treatment Management Implications. Cells. 2022;11(24):3965. doi: 10.3390/cells11243965
- Young AT, Xiong M, Pfau J, Keiser MJ, Wei ML. Artificial Intelligence in Dermatology: A Primer. J Invest Dermatol. 2020;140(8):1504–1512. doi: 10.1016/j.jid.2020.02.026
- Jutzi TB, Krieghoff-Henning EI, Holland-Letz T, Utikal JS, Hauschild A, Schadendorf D, et al. Artificial intelligence in skin cancer diagnostics: The patients’ perspective. Front Med (Lausanne). 2020;7:233. doi: 10.3389/fmed.2020.00233
- Dick V, Sinz C, Mittlböck M, Kittler H, Tschandl P. Accuracy of computer-aided diagnosis of melanoma: a meta-analysis. JAMA Dermatol. 2019;155(11):1291–1299. doi: 10.1001/jamadermatol.2019.1375
- MacLellan AN, Price EL, Publicover-Brouwer P, Matheson K, Ly TY, Pasternak S, et al. The use of noninvasive imaging techniques in the diagnosis of melanoma: a prospective diagnostic accuracy study. J Am Acad Dermatol. 2021;85(2):353–359. doi: 10.1016/j.jaad.2020.04.019
- Winkler JK, Sies K, Fink C, Toberer F, Enk A, Deinlein T, et al. Melanoma recognition by a deep learning convolutional neural network — performance in different melanoma subtypes and localizations. Eur J Cancer. 2020;127:21–29. doi: 10.1016/j.ejca.2019.11.020
- Phillips M, Greenhalgh J, Marsden H, Palamaras I. Detection of malignant melanoma using artificial intelligence: an observational study of diagnostic accuracy. Dermatol Pract Concept. 2019;10(1):2020011. doi: 10.5826/dpc.1001a11
- Ali IS, Mohamed MF, Mahdy YB. Data Augmentation for Skin Lesion Using Self-Attention Based Progressive Generative Adversarial Network. arXiv. 2019. arXiv:1910.11960. doi: 10.48550/arXiv.1910.11960
- Sevli O. A deep convolutional neural network-based pigmented skin lesion classification application and experts evaluation. Neural Computing and Applications. 2021;33(18):12039–12050. doi: 10.1007/s00521-021-05929-4
Supplementary files






