Hidradenitis suppurativa: definition, epidemiology, etiology, diagnosis (part 1)
- Authors: Olisova O.Y.1, Sokolovskiy E.V.2, Khairutdinov V.R.3, Kokhan M.M.4, Rakhmatulina M.R.5, Burova S.A.6, Kotrekhova L.P.7, Pirogova A.S.1, Araviyskaya E.R.2, Samtsov A.V.3
-
Affiliations:
- I.M. Sechenov First Moscow State Medical University (Sechenov University)
- First Pavlov State Medical University of St. Petersburg
- S.M. Kirov Military Medical Academy
- Ural Research Institute of Dermatovenereology and Immunopathology
- State Research Center of Dermatovenereology and Cosmetology
- National Academy of Mycology
- North-Western State Medical University named after I.I. Mechnikov
- Issue: Vol 100, No 2 (2024)
- Pages: 18-30
- Section: REVIEWS
- Submitted: 14.09.2023
- Accepted: 09.04.2024
- Published: 20.05.2024
- URL: https://vestnikdv.ru/jour/article/view/14876
- DOI: https://doi.org/10.25208/vdv14876
- ID: 14876
Cite item
Full Text
Abstract
Hidradenitis suppurativa (HS) is a chronic recurrent skin disease characterized by development of autoimmune inflammation in the infundibulum of the hair follicle and apocrine sweat glands located in the axillary, inguinal, anogenital regions, submammary folds, near the areola of mammary glands and the umbilical region. HS is difficult to treat and has an extremely negative impact on the quality of life. HS is separated into a distinct clinical entity fundamentally different in etiopathogenesis from acute bacterial hidradenitis. The exact prevalence of HS is unknown, it varies greatly in different studies ranging from 0.03 to 4% in general population. The detection of IL-1β, IL-23, and IL-17 in the lesions indicates the key role of autoimmune inflammation involving Th17-lymphocytes in the pathogenesis of HS. Risk factors include smoking, obesity, mechanical friction, genetic predisposition. The diagnosis of HS relies on three obligatory criteria: characteristic distribution, typical morphology of the lesions and relapsing, chronic disease course. There is no “gold standard” in assessing the severity of the disease, since all available scoring systems have many limitations, therefore many questions regarding this disease remain unsolved at present — from terminology and clear and most objective assessment criteria for the severity of the process to the development of native clinical guidelines.
Full Text
Актуальность
Гнойный гидраденит (Hidradenitis Suppurativa; ГГ) — хроническое рецидивирующее заболевание кожи, которое характеризуется развитием аутоиммунного воспаления инфундибулярной части волосяного фолликула и апокриновых желез, локализованных в подмышечных впадинах, паховой области, субмаммарных складках и перианальной области и тяжело поддается терапии [1]. До конца XX в. ГГ рассматривался как инфекционный процесс сально-волосяных фолликулов. Так, согласно определению B. Anderson (1982), ГГ — редкий воспалительный дерматоз, манифестирующий как инфекционный процесс апокриновых потовых желез, который распространяется из первичного очага и вовлекает прилежащую дерму и другие структуры. Неадекватная терапия приводит к хронизации процесса, формированию подкожных свищевых ходов и в отдельных случаях — к малигнизации.
Диагностика ГГ в большинстве случаев осуществляется на основании анализа клинических и анамнестических данных с использованием диагностических критериев. Современное определение и критерии диагноза ГГ впервые были согласованы во время Первого научного-исследовательского симпозиума по ГГ в 2006 г. в г. Дессау (Германия). ГГ был четко выделен в отдельную нозологию, принципиально отличающуюся по этиопатогенезу от острого бактериального гидраденита.
Согласно общепринятым критериям, пересмотренным во время Второго научного-исследовательского симпозиума по ГГ в 2009 г. в Сан-Франциско (США), для постановки диагноза необходимо наличие трех обязательных критериев:
- типичные высыпания — глубокие болезненные воспалительные узлы («слепые» фурункулы), абсцессы, подкожные свищевые ходы, двойные открытые псевдокомедоны, «шнуровидные» рубцы;
- типичная локализация — интертригинозные участки, поражение более одной типичной зоны: подмышечные области, пах, ягодичная область, промежность и субмаммарная область;
- тип течения — хроническое, рецидивирующее (более двух рецидивов за 6 месяцев).
В международной клинической практике существует значительная неопределенность с терминологией, так как в некоторых рекомендациях заболевание указывается как гидраденит (острый), в других — как ГГ. В литературе также встречается термин «инверсные акне» как синоним, а ранее ГГ был известен как синдром фолликулярной окклюзии. Этот термин был предложен в 1956 г. D. Pillsburry и A. Kligman. В настоящий момент ГГ считается самостоятельным дерматологическим заболеванием, не относящимся ни к группе акнеформных дерматозов, ни к группе пиодермий. Основное отличие ГГ от острого бактериального гидраденита заключается в том, что он не является инфекционным заболеванием, а его патогенез связан с патологически усиленной иммунной реакцией в ответ на нарушение работы терминального волосяного фолликула. Бактерии при ГГ вовлечены в развитие заболевания опосредованно, становясь триггерным фактором для нарушенного иммунного ответа.
Точная распространенность ГГ неизвестна, однако она сильно варьирует в различных исследованиях, составляя в общей популяции от 0,03 до 4% [2–13]. Согласно данным этих исследований, наименьшая распространенность ГГ зафиксирована в азиатских странах, тогда как наибольшая — в странах Европейского континента. Предположительно в Российской Федерации распространенность ГГ приближается к европейским показателям. Возраст развития ГГ — постпубертатный (20–30 лет). ГГ редко развивается в препубертатном периоде [2, 3]. Наибольшая заболеваемость ГГ приходится на возрастную группу 30–39 лет [1] и снижается у пациентов после 55 лет [1, 4]. Женщины подвержены заболеванию в 3 раза чаще, однако, по данным С.А. Буровой и К.С. Бородулиной, в когорте больных ГГ со среднетяжелой и тяжелой стадиями (Hurley II и III) на примере поступивших в стационар для хирургического лечения преобладали пациенты мужского пола (67,3%) [14].
В настоящее время этиология и патогенез ГГ до конца не изучены. Однако многие ученые сходятся во мнении, что это мультифакторное заболевание, при котором развиваются фолликулярный гиперкератоз, расширение и деструкция волосяного фолликула на фоне иммуноопосредованного воспаления, приводящего к значительному повреждению вовлеченных в процесс тканей [15]. Существует мнение, что запускают провоспалительный процесс нарушения регуляции биогенеза микро-РНК фолликулярного юнита (комплекса) (pillosebaceum unit). Активация пораженных кератиноцитов приводит к увеличению секреции антимикробных пептидов, таких как псориазин и кальгранулин, и выработке воспалительных цитокинов/хемокинов (интерлейкина-1β, интерферон-γ индуцибельного протеина 10 (IP-10), RANTES, он же CCL5) [16, 17]. Воспалительный процесс, затрагивающий кератиноциты фолликулярного эпителия, приводит к увеличению продукции цитокератина 16 в области инфундибулярной части волосяного фолликула, развитию фолликулярного гиперкератоза и вовлечению в воспалительный процесс сальных и апокриновых потовых желез [18]. Гиперактивация иммуноопосредованного воспаления в области апокринных желез усиливает путь Th-17 и косвенно способствует развитию микробного дисбиоза, что, в свою очередь, приводит к активации и миграции нейтрофилов и формированию абсцессов и подкожных свищевых ходов [19, 20].
В настоящее время существенная роль в патогенезе ГГ отводится генетической предрасположенности. И хотя ряд ученых считает, что ГГ может возникать спорадически, нельзя не обратить внимание на то, что около трети больных имеют семейный анамнез. Считается, что семейные формы наследуются по аутосомно-доминантному типу при мутации одного гена с высокой пенетрантностью, тогда как спорадические случаи возникают в результате дефектов в нескольких генах [21]. О генетической предрасположенности можно судить и по тому, что ГГ входит в ряд наследственных синдромов, при которых он может сочетаться с аутовоспалительными заболеваниями кожи и опорно-двигательного аппарата. К таким синдромам относятся PASH (гангренозная пиодермия, акне, ГГ), PAPASH (гангренозная пиодермия, акне, ГГ, асептический пиогенный артрит), PsAPASH (PASH-синдром, сочетающийся с псориатическим артритом), PASS (гангренозная пиодермия, акне, ГГ, спондилоартрит). Для синдромов PASH и PAPASH выявлены мутации в локусе гена PSTPIP1 (взаимодействующий с пролин-серин-треонин-фосфатазой белок 1). Описаны единичные случаи мутаций в гене NCSTN (никастрин) при PASH, также установлены связи между мутациями в гене IL1RN (113890284G > A p.A106T) и гене MEFV (chr16:3293407T > C p.M694V; chr16:3293310A > G p.V726A) при PAPASH-синдроме [22]. На основании генетической гетерогенности выделяют три разные формы: спорадическую, семейную и синдромальную. Дальнейшее изучение характера генетических изменений позволит разработать наиболее эффективную терапевтическую стратегию для каждой из форм [23].
Нельзя недооценивать роль бактерий в патогенезе ГГ. Многочисленные микробиологические исследования продемонстрировали постоянное присутствие в очагах поражения комменсальной условно-патогенной бактериальной биоты [20, 24].
Результаты микробиологических исследований, проведенных при помощи секвенирования 16S-рибосомальной РНК-гена-ампликона, позволили установить зависимость состава микробиома от тяжести течения ГГ. Чем тяжелее протекает заболевание, тем многообразнее становится микробиота в очагах поражения [25]. У больных ГГ с легкой степенью тяжести (Hurley I) приблизительно в половине случаев нет видового разнообразия бактерий, и из очагов поражения выделяют либо Staphylococcus lugdunensis (25%), либо Cutibacterium spp. (25%). Однако у другой половины больных с легкой тяжестью течения (Hurley I) и у всех больных со среднетяжелой и тяжелой стадиями (Hurley II и III) в очагах наблюдается полимикробный состав биоты с преобладанием строго анаэробных видов (наиболее распространены Prevotella и Porphyromonas), но также присутствуют и аэротолерантные анаэробы — Actinomyces spp., возбудители группы Streptococcus anginosus и Corynebacterium spp. При этом в очагах поражения отсутствуют Staphylococcus epidermidis и Cutibacterium spp. — комменсалы, обычно присутствующие на интактной коже. Разнообразие и количество микробиоты увеличиваются пропорционально увеличению степени тяжести ГГ [20, 26, 27]. Fusobacterium, Campylobacter и Dialister встречаются почти исключительно в поражениях кожи при тяжелой стадии (Hurley III) [26]. Выявленные особенности позволили авторам сделать вывод о корреляции тяжести ГГ и микробиологического фенотипа в очагах поражения и предположить, что следует применять различные терапевтические антимикробные стратегии в зависимости от тяжести течения ГГ. Использование комбинаций антибиотиков, направленных против изолированных возбудителей, приводило к полной ремиссии у пациентов с легкой стадией (Hurley I) и значительному улучшению у пациентов с тяжелым ГГ [28, 29].
Клинически заболевание проявляется образованием болезненных узлов, абсцессов, подкожных свищевых ходов и рубцов. Развитие ГГ тесно связано с микробиомом кожи: при определенных условиях микроорганизмы, живущие на коже, могут попадать во внутренние ее структуры, стимулируя пролиферацию кератиноцитов и развитие воспалительного процесса в коже. Обнаружение ИЛ-1β, ИЛ-23 и ИЛ-17 в очагах поражения указывает на ключевую роль аутоиммунного воспаления с участием Th17-лимфоцитов в патогенезе ГГ. Факторами риска при этом также являются курение, ожирение, механическое трение. При ГГ формируются хроническое воспаление и дисбаланс факторов развития фиброза.
Не существует «золотого стандарта» в оценке тяжести заболевания, так как все имеющиеся системы оценки имеют множество ограничений. Идеальная шкала должна быть легко применима как на практике, так и в клинических исследованиях, а также отражать реальные динамические изменения в ходе лечения. Созданные и применяющиеся системы оценки тяжести заболевания представлены в табл. 1 [30–40]. Наиболее широко применяемые шкалы приводятся в виде отдельных таблиц (табл. 2–6) и на рис. 1.
Таблица 1. Системы оценки тяжести гнойного гидраденита
Table 1. Severity assessment instruments for hidradenitis suppurativa
Название шкалы | Аббревиатура | Английский эквивалент |
Система стадирования по Hurley | — | Hurley staging classification |
Модифицированная шкала Sartorius | MSS | Modified Sartorius Score |
Индекс тяжести гнойного гидраденита | HSSI | Hidradenitis Suppurativa Severity Index |
Шкала оценки тяжести гнойного гидраденита по индексу PGA (общая оценка врача) | HS-PGA | Hidradenitis Suppurativa Physician’s Global Assessment scale |
Шкала оценки клинического ответа на лечение гнойного гидраденита | HiSCR | Hidradenitis Suppurativa Clinical Response |
Международная система оценки тяжести гнойного гидраденита | IHS4 | International Hidradenitis Suppurativa Severity Score System |
Индекс тяжести инверсных акне | AISI | Acne Inversa Severity Index |
Модифицированный индекс распространенности и степени тяжести гнойного гидраденита | HASI-R | Hidradenitis Suppurativa Area and Severity Index Revised |
Модифицированная шкала оценки гнойного гидраденита | mHSS | modified Hidradenitis Suppurativa Score |
Оценка тяжести гнойного гидраденита | SAHS | Severity Assessment of Hidradenitis Suppurativa score |
Оценка тяжести и площади гнойного гидраденита | SASH | Severity and Area Score for Hidradenitis |
Модифицированная шкала стадирования по Hurley | — | Hurley Staging Refined |
Таблица 2. Модифицированная шкала Sartorius (MSS)
Table 2. Modified Sartorius Score (MSS)
Анализируемые аспекты | Способ подсчета |
Вовлеченные анатомические области: подмышечная, молочные железы, перианальная, пахово-бедренная, промежность, другие зоны | Количество вовлеченных областей × 3 |
Морфологические элементы | Количество подкожных свищевых ходов × 4 |
Количество узлов × 2 | |
Количество абсцессов × 1 | |
Количество рубцов × 1 | |
Другие морфологические элементы (фолликулит, пустулы) × 0,5 | |
Наибольшее расстояние между очагами | Количество зон с расстоянием < 5 см между очагами × 2 |
Количество зон с расстоянием 5–10 см между очагами × 4 | |
Количество зон с расстоянием > 10 см между очагами × 8 | |
Очаги отчетливо разграничены участками здоровой кожи в каждой области | Да = 0 Нет = 6 |
Общая сумма баллов | |
Таблица 3. Шкала оценки тяжести гнойного гидраденита по индексу PGA (общая оценка врача) (HS-PGA)
Table 3. Hidradenitis suppurativa Physician’s Global Assessment scale (physician global assessment) (HS-PGA)
Стадия | Степень тяжести | Описание |
1 | Чистая кожа | Отсутствие абсцессов, подкожных свищевых ходов, воспалительных узлов и невоспалительных элементов |
2 | Минимальная | Отсутствие абсцессов, подкожных свищевых ходов, воспалительных узлов, присутствие невоспалительных узлов |
3 | Умеренная | Отсутствие абсцессов, подкожных свищевых ходов и < 5 воспалительных узлов или 1 абсцесс или подкожный свищевой ход и 0 воспалительных узлов |
4 | Средняя | Отсутствие абсцессов, подкожных свищевых ходов и ≥ 5 воспалительных узлов, либо 1 абсцесс или подкожный свищевой ход и ≥ 1 воспалительного узла, либо 2–5 абсцессов или подкожных свищевых ходов и < 10 воспалительных узлов |
5 | Тяжелая | 2–5 абсцессов или подкожных свищевых ходов и ≥ 10 воспалительных узлов |
6 | Очень тяжелая | > 5 абсцессов или подкожных свищевых ходов |
Таблица 4. Индекс тяжести гнойного гидраденита (HSSI)
Table 4. Hidradenitis Suppurativa Severity Index (HSSI)
Индекс | Количество вовлеченных областей | Пораженная площадь поверхности | Морфологические элементы (эритема, болезненность) | Количество перевязок, часы работы | Визуально-аналоговая шкала боли |
0 | 0 | 0 | 0 | 0 | 0–1 |
1 | 1 | 1 | 1 | 1–2 | |
2 | 2 | 2–3 | 2–3 | 1 | 2–4 |
3 | 3 | 4–5 | 4–5 | > 1 | 5–7 |
4 | > 4 | > 5 | > 5 | 8–10 |
Примечание. Соответствие баллов степеням тяжести гнойного гидраденита: легкая — 0–7; средняя — 8–12; тяжелая — ≥ 13.
Note. The clinical evaluation of hidradenitis suppurativa severity according to the index: mild — 0–7; moderate — 8–12; severe — ≥ 13.
Таблица 5. Шкала оценки клинического ответа на лечение гнойного гидраденита (HiSCR)
Table 5. Hidradenitis Suppurativa Clinical Response (HiSCR)
Клинический ответ на терапию (по сравнению с исходными данными) |
Уменьшение количества абсцессов и воспалительных узлов не менее чем на 50% |
Количество абсцессов не увеличилось |
Количество функционирующих (с отделяемым) подкожных свищевых ходов не увеличилось |
Таблица 6. Международная система оценки тяжести гнойного гидраденита (IHS4)
Table 6. International hidradenitis suppurativa severity score system (IHS4)
Воспалительные элементы | Коэффицент |
Количество воспалительных узлов | × 1 |
Количество абсцессов | × 2 |
Количество функционирующих (с отделяемым) подкожных свищевых ходов | × 4 |
Суммарно | |
Примечание. Соответствие баллов степеням тяжести гнойного гидраденита: легкая — ≤ 3; средняя — 4–10; тяжелая — ≥ 11.
Note. The clinical evaluation of hidradenitis suppurativa severity according to the score system: mild — ≤ 3; medium — 4–10; severe — ≥ 11.
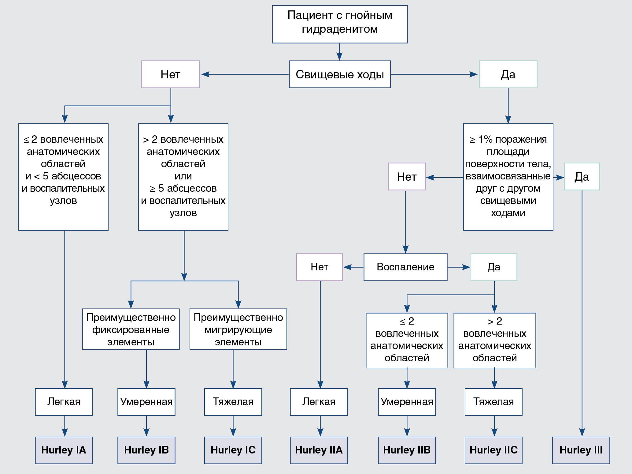
Рис. 1. Модифицированный индекс распространенности и степени тяжести гнойного гидраденита (HASI-R)
Fig. 1. Hidradenitis Suppurativa Area and Severity Index Revised (HASI-R)
Оценка степени тяжести заболевания в рамках исследовательских работ чаще всего осуществляется по нескольким шкалам одновременно, а набор используемых классификаций зависит от страны, конкретной экспертной группы и тенденций в научной сфере.
Наиболее простая в применении и распространенная среди специалистов система стадирования по Hurley (1989) выделяет три степени тяжести заболевания (табл. 7):
- I стадия (легкая) — единичные или множественные абсцессы без рубцевания и формирования подкожных свищевых ходов;
- II стадия (среднетяжелая) — рецидивирующие абсцессы с формированием рубцов и подкожных свищевых ходов, разделенные широкими участками здоровой кожи;
- III стадия (тяжелая) — практически полное и диффузное поражение кожи, множественные абсцессы и связывающие их подкожные свищевые ходы.
Таблица 7. Система стадирования тяжести гнойного гидраденита по Hurley
Table 7. Hurley staging system for hidradenitis suppurativa severity assessment
Стадия | Абсцессы | Подкожные свищевые ходы | Рубцевание |
I | Единичные или множественные | – | – |
II | Рецидивирующие, не соединены друг с другом | + (не взаимосвязаны друг с другом) | + |
III | +++ | ++ (множественные, взаимосвязаны друг с другом) | ++ |
Данная система стадирования плохо отражает динамические изменения состояния процесса у пациента в процессе терапии и не применяется для мониторинга эффективности лечения. Шкала Hurley указывает на то, насколько далеко зашло заболевание на момент оценки, но при этом не позволяет оценить уровень воспаления в данный момент. Пересмотр стадирования по Hurley осуществлен экспертной группой из Дании (B. Horváth и соавт., 2016) (рис. 2) [41].
Рис. 2. Модифицированная шкала стадирования по Hurley (mHSS)
Fig. 2. Modified Hidradenitis Suppurativa Score (mHSS)
Оценка качества жизни у больных гнойным гидраденитом
Особое внимание уделяется качеству жизни и его оценке у пациентов с ГГ. По сравнению с другими хроническими дерматозами, например псориазом, атопическим дерматитом, алопецией, акне, болезнью Хейли–Хейли и болезнью Дарье, у пациентов с ГГ наблюдается самое низкое качество жизни согласно стандартизированному опроснику DLQI (индекс качества жизни дерматологических пациентов). Значительное снижение качества жизни обусловлено несколькими причинами. В первую очередь это мучительная, изнуряющая боль, возникающая при каждом обострении ГГ. Отделяемое абсцессов и подкожных свищевых ходов имеет резкий, неприятный запах и мешает больным вести активную социальную жизнь. Локализация высыпаний на гениталиях, в промежности и перианальной области значительно или полностью ограничивает сексуальную жизнь пациентов. У больных ГГ значительно ограничена трудоспособность, при этом многие пациенты связывают свои профессиональные неудачи с заболеванием [42]. Таким образом, частыми являются жалобы больных на боль, зуд, неприятный запах, нарушения сна, половой жизни и изменение психоэмоционального состояния [43].
Именно поэтому для ГГ было разработано значительное количество нозологически-специфичных опросников, оценивающих влияние болезни на качество жизни. Основные шесть шкал представлены в табл. 8 [44].
Таблица 8. Оценка качества жизни у пациентов с гнойным гидраденитом
Table 8. Quality of life assessment in hidradenitis suppurativa
Название (аббревиатура) | Количество шкал | Период оценки | Подсчет баллов |
Качество жизни при гнойном гидрадените (HS-QoL) | 7 субшкал: физическое состояние, симптомы гнойного гидраденита, сексуальная сфера, эмоциональное состояние, социальный статус, профессиональные последствия и социальная поддержка | Последние 6 месяцев | Пятибалльная шкала от 1 до 5 (от «никогда» до «всегда») |
«Бремя» болезни гнойного гидраденита (HSBOD) | 5 доменов: симптомы и чувства, повседневная деятельность, досуг, работа/учеба и личные отношения | Две части с разным периодом оценки: за последние 4 недели и за весь период болезни | Визуальная аналоговая шкала от 0 до 10 |
Качество жизни пациентов с гнойным гидраденитом (HiSQoL) | 3 субшкалы: симптомы, активность и адаптация, психосоциальные аспекты | Последняя неделя | Пятибалльная шкала от 0 до 4 (от полного отсутствия до крайней степени) |
Качество жизни пациентов с гнойным гидраденитом-24 (HSQoL-24) | 6 доменов: психосоциальный, экономический, профессиональный, отношенческий, личный и клинический | Последние 4 недели | Пятибалльная шкала от 0 до 4 (от «никогда» до «всегда») |
HIDRAdisk | Одномерная | Период не определен | Визуальная аналоговая шкала от 0 до 10 |
Оценка последствий гнойного гидраденита (HSIA) | Одномерная | Последняя неделя | Пункты 1–16 оцениваются по шкале от 0 до 10 (от отсутствия до экстремального влияния), пункты 17 и 18 не учитываются в общей сумме баллов |
Фенотипические классификации
Необходимость разработки фенотипической классификации обусловлена тем, что клиническая картина и ответ на лекарственную терапию пациентов с ГГ чрезвычайно гетерогенны. Классификация должна послужить основой для персонализированного подхода к лечению пациентов в рамках клинических исследований.
Первая фенотипическая классификация ГГ была представлена в 2013 г. F. Canoui-Poitrine и соавт. (табл. 9) [45].
Таблица 9. Фенотипическая классификация гнойного гидраденита [15]
Table 9. Hidradenitis suppurativa phenotypes
Тип | Процентное соотношение | Локализация | Морфологические элементы |
Аксиллярно-маммарный | 48 | Грудь и подмышечные области | Гипертрофические рубцы |
Фолликулярный | 26 | Грудь, подмышечные области, уши, грудь, спина и нижние конечности | Эпидермальные кисты, эпителиальный копчиковый ход, комедоны, тяжелые акне |
Ягодичный | 26 | Поражение ягодиц | Фолликулярные папулы и фолликулит |
С 2013 г. предпринимаются неоднократные попытки разработать классификации, учитывающие все потребности врачей-клиницистов и исследователей, однако ни одна из них не получила всеобщего признания. Сводные данные по всем имеющимся в настоящий момент публикациям представлены в табл. 10 [46–53].
Таблица 10. Фенотипические классификации гнойного гидраденита
Table 10. Hidradenitis suppurativa phenotypes
Название классификации по автору | Год | Фенотипическая схема классификации |
F. Canoui-Poitrine et al. | 2013 | Аксиллярно-маммарный. Фолликулярный. Ягодичный |
Н.Н. Van der Zee and G.B.Е. Jemec | 2015 | Привычный тип. Вариант по типу рубцующегося фолликулита. Вариант по типу фрикционного фурункулеза. Синдромальный тип. Конглобатный тип. Эктопический тип |
Н. Naasan, А. Affleck | 2015 | Типичный. Атипичный |
J.W. Frew et al. | 2019 | Типичный. Атипичный (рубцующийся фолликулярный подтип). Атипичный (конглобатный подтип). Синдромальный |
А. Martorell et al. | 2020 | Воспалительный подтип. Фолликулярный подтип |
А. González-Manso et al. | 2021 | Кластер 1 (С1) — фолликулярный. Кластер 2 (С2) — воспалительный |
S. Cazzaniga et al. | 2021 | Аксиллярно-маммарно-паховый (LC1). Аксиллярно-ягодично-паховый (LC2). Аксиллярно-паховый (LC3) |
L. Thorlacius et al. | 2022 | «Нижний» тип. «Верхний» тип |
К. Dudink et al. | 2022 | Привычный тип. Вариант по типу рубцующегося фолликулита. Вариант по типу фрикционного фурункулеза. Конглобатный тип |
Предпринимаются попытки разработать классификации ГГ на основании генотипо-эндотипо-фенотипического анализа. А. González-Manso и соавт. (2021) представили подобную работу на базе двухэтапного кластерного анализа. Основные результаты приведены в табл. 11 [50]. Данная классификация не учитывает синдромальные варианты ГГ в рамках аутовоспалительных синдромов.
Таблица 11. Классификация двух эндотипов гнойного гидраденита на основании двухэтапного кластерного анализа [50]
Table 11. Classification in two endotypes of hidradenitis suppurativa with two-step cluster analysis [50]
Критерий сравнения | Кластер 1 (С1) — фолликулярный | Кластер 2 (С2) — воспалительный |
Преимущественная локализация высыпаний | Задние части тела | Передние части тела |
Преобладающие морфологические элементы | Воспалительные узлы | Абсцессы и подкожные свищевые ходы |
Эпителиальный копчиковый ход | Есть в анамнезе | Нет |
Масса тела пациента | Нормальная | Ожирение |
Возраст манифестации | Раннее начало | Позднее начало |
Значения интерлейкинов | Повышение ИЛ-10 | Повышение ИЛ-1, ИЛ-6, ИЛ-17 |
Мутации в гене гамма-секретазы | Обнаружены | Не обнаружены |
Важная задача классификации — выявление группы пациентов с агрессивным течением заболевания, в первую очередь кандидатов для получения генно-инженерной биологической терапии, так как именно эта группа получит наилучший эффект подобной тактики лечения. Работу, учитывающую эти потребности, представили А. Martorell и соавт. во время ежегодной конференции Европейского фонда ГГ в 2023 г., модифицировав свою классификацию 2020 г. По результатам проспективного исследования с минимальным пятилетним периодом наблюдения среди 124 пациентов с фолликулярным фенотипом (по классификации 2020 г.) выявлено 24 пациента с более агрессивным течением, впоследствии выделенных в отдельный фенотип (табл. 12). Подход к лечению такой категории пациентов должен отличаться от стандартного и требует более ранней и активной противовоспалительной терапии.
Таблица 12. Модифицированная фенотипическая классификация А. Martorell и соавт. (12-я ежегодная конференция Европейского фонда гнойного гидраденита, 2023)
Table 12. Modified phenotypic classification of A. Martorell et al. (12th conference of the European Hidradenitis Suppurativa Foundation e. V. 2023)
Фолликулярный фенотип | Смешанный фенотип | Воспалительный фенотип |
Женщины : мужчины (3 : 1) | Женщины : мужчины (2 : 1) | Женщины : мужчины (1 : 2) |
Отягощенный семейный анамнез по гнойному гидрадениту | Отягощенный семейный анамнез по гнойному гидрадениту | Не отягощенный или минимально отягощенный анамнез по гнойному гидрадениту |
Раннее начало (14–18 лет) | Раннее начало (14–18 лет) | Позднее начало (18–25 лет или старше 35), редкие инфантильные кейсы с началом в 8–12 лет |
Типичные зоны поражения (подмышечные области / бедра) | Типичные зоны поражения (подмышечные области / бедра) | Типичные зоны поражения (паховые и подмышечные области, ягодицы) |
Присутствие фолликулита и/или комедонов | Присутствие фолликулита и/или комедонов | Фолликулиты, комедоны, эпидермальные кисты и узлы немногочисленные |
Основной морфологический элемент — узел | Основной морфологический элемент — абсцесс | Основные морфологические элементы — абсцессы, распространенные подкожные свищевые ходы c выраженным фиброзом |
Индивидуальная предрасположенность к формированию эпидермальных кист | Индивидуальная предрасположенность к формированию эпидермальных кист | Явной предрасположенности к формированию эпидермальных кист нет |
Встречается поствоспалительная пигментация | Встречается поствоспалительная пигментация | Тенденция к образованию сливных рубцовых и воспалительных бляшек |
Абсцессы и подкожные свищевые ходы редкие, последние — мелкие и не сообщающиеся друг с другом | Абсцессы и подкожные свищевые ходы не редкие, последние — мелкие и не сообщающиеся друг с другом | Выявляются подкожные и межфасциальные пенетрирующие свищевые ходы |
Непрогрессирующее течение | Умеренное прогредиентное течение | Агрессивное прогредиентное течение |
Заключение
Таким образом, одной из актуальных проблем дерматологии является ГГ — воспалительное заболевание, характеризующееся рецидивирующими глубоко расположенными узлами, абсцессами, подкожными свищевыми ходами и рубцами в подмышечных впадинах, паховой области, субмаммарных складках и перианальной области и тяжело поддающееся терапии. Заболевание приводит к значительному снижению качества жизни пациентов. В настоящее время нерешенными остаются многие вопросы в отношении этого заболевания: путаница в терминологии, отсутствие четких и максимально объективных оценочных критериев тяжести процесса, значительная степень неопределенности в международных клинических рекомендациях по диагностике и лечению ГГ, а также отсутствие отечественных клинических рекомендаций.
About the authors
Olga Y. Olisova
I.M. Sechenov First Moscow State Medical University (Sechenov University)
Email: olisovaolga@mail.ru
ORCID iD: 0000-0003-2482-1754
SPIN-code: 2500-7989
MD, Dr. Sci. (Med.), Professor, Corresponding Member of the Russian Academy of Sciences
Россия, MoscowEvgeny V. Sokolovskiy
First Pavlov State Medical University of St. Petersburg
Email: s40@mail.ru
ORCID iD: 0000-0001-7610-6061
SPIN-code: 6807-7137
MD, Dr. Sci. (Med.), Professor
Россия, Saint PetersburgVladislav R. Khairutdinov
S.M. Kirov Military Medical Academy
Email: haric03@list.ru
ORCID iD: 0000-0002-0387-5481
SPIN-code: 4417-9117
MD, Dr. Sci. (Med.), Assistant Professor
Россия, Saint PetersburgMuza M. Kokhan
Ural Research Institute of Dermatovenereology and Immunopathology
Email: mkokhan@yandex.ru
ORCID iD: 0000-0001-6353-6644
SPIN-code: 3470-9306
MD, Dr. Sci. (Med.), Professor
Россия, YekaterinburgMargarita R. Rakhmatulina
State Research Center of Dermatovenereology and Cosmetology
Email: rahmatulina@cnikvi.ru
ORCID iD: 0000-0003-3039-7769
SPIN-code: 6222-8684
MD, Dr. Sci. (Med.), Professor
Россия, MoscowSofia A. Burova
National Academy of Mycology
Email: doctorburova@mail.ru
ORCID iD: 0000-0003-0017-621X
SPIN-code: 5420-5508
MD, Dr. Sci. (Med.), Professor
Россия, MoscowLubov P. Kotrekhova
North-Western State Medical University named after I.I. Mechnikov
Email: zurupalubov@inbox.ru
ORCID iD: 0000-0003-2995-4249
SPIN-code: 6628-1260
MD, Cand. Sci. (Med.), Assistant Professor
Россия, Saint PetersburgAnna S. Pirogova
I.M. Sechenov First Moscow State Medical University (Sechenov University)
Author for correspondence.
Email: annese@mail.ru
ORCID iD: 0000-0002-2246-1321
SPIN-code: 1419-2147
MD, Graduate Student
Россия, MoscowElena R. Araviyskaya
First Pavlov State Medical University of St. Petersburg
Email: arelenar@mail.ru
ORCID iD: 0000-0002-6378-8582
SPIN-code: 9094-9688
MD, Dr. Sci. (Med.), Professor
Россия, Saint PetersburgAleksey V. Samtsov
S.M. Kirov Military Medical Academy
Email: avsamtsov@mail.ru
ORCID iD: 0000-0002-9458-0872
SPIN-code: 2287-5062
MD, Dr. Sci. (Med.), Professor
Россия, Saint PetersburgReferences
- Goldburg SR, Strober BE, Payette MJ. Hidradenitis suppurativa: Epidemiology, clinical presentation, and pathogenesis. J Am Acad Dermatol. 2020;82(5):1045–1058. doi: 10.1016/J.JAAD.2019.08.090
- Ingram JR, Jenkins-Jones S, Knipe DW, Morgan CLI, Cannings-John R, Piguet V. Population-based Clinical Practice Research Datalink study using algorithm modelling to identify the true burden of hidradenitis suppurativa. Br J Dermatol. 2018;178(4):917–924. doi: 10.1111/BJD.16101
- Delany E, Gormley G, Hughes R, McCarthy S, Kirthi S, Markham T, et al. A cross-sectional epidemiological study of hidradenitis suppurativa in an Irish population (SHIP). J Eur Acad Dermatol Venereol. 2018;32(3):467–473. doi: 10.1111/JDV.14686
- Jemec GBE, Kimball AB. Hidradenitis suppurativa: Epidemiology and scope of the problem. J Am Acad Dermatol. 2015;73(5Suppl 1):S4–7. doi: 10.1016/J.JAAD.2015.07.052
- Saunte DML, Jemec GBE. Hidradenitis Suppurativa: Advances in Diagnosis and Treatment. JAMA. 2017;318(20):2019–2032. doi: 10.1001/jama.2017.16691
- Garg A, Kirby JS, Lavian J, Lin G, Strunk A. Sex- and Age-Adjusted Population Analysis of Prevalence Estimates for Hidradenitis Suppurativa in the United States. JAMA Dermatol. 2017;153(8):760–764. doi: 10.1001/jamadermatol.2017.0201
- Cosmatos I, Matcho A, Weinstein R, Montgomery MO, Stang P. Analysis of patient claims data to determine the prevalence of hidradenitis suppurativa in the United States. J Am Acad Dermatol. 2013;69(5):819. doi: 10.1016/j.jaad.2013.06.042
- Palmer RA, Keefe M. Early‐onset hidradenitis suppurativa. Clin Exp Dermatol. 2001;26(6):501–503. doi: 10.1046/J.1365-2230.2001.00876.X
- Ingram JR. The Genetics of Hidradenitis Suppurativa. Dermatol Clin. 2016;34(1):23–28. doi: 10.1016/j.det.2015.07.002
- Jemec GBE, Heidenheim M, Nielsen NH. The prevalence of hidradenitis suppurativa and its potential precursor lesions. J Am Acad Dermatol. 1996;35(2Pt1):191–194. doi: 10.1016/s0190-9622(96)90321-7
- Revuz JE, Canoui-Poitrine F, Wolkenstein P, Viallette C, Gabison G, Pouget F, et al. Prevalence and factors associated with hidradenitis suppurativa: results from two case-control studies. J Am Acad Dermatol. 2008;59(4):596–601. doi: 10.1016/j.jaad.2008.06.020
- Lee JH, Kwon HS, Jung HM, Kim GM, Bae JM. Prevalence and comorbidities associated with hidradenitis suppurativa in Korea: a nationwide population-based study. J Eur Acad Dermatol Venereol. 2018;32(10):1784–1790. doi: 10.1111/jdv.15071
- Calao M, Wilson JL, Spelman L, Billot L, Rubel D, Watts AD, et al. Hidradenitis Suppurativa (HS) prevalence, demographics and management pathways in Australia: A population-based cross-sectional study. PLoS One. 2018;13(7):e0200683. doi: 10.1371/journal.pone.0200683
- Бурова С.А., Бородулина К.С. Гнойный гидраденит: вопросы патогенеза, оценочные шкалы, лечение (часть 2). Клиническая дерматология и венерология. 2019;18(3):265–269. [Burova SA, Borodulina KS. Hydradenitis suppurativa: issues of pathogenesis, rating scales, treatment. Overview (part 2). Russian Journal of Clinical Dermatology and Venereology. 2019;18(3):265–269. (In Russ.)] doi: 10.17116/klinderma201918031265
- Vossen ARJV, van der Zee HH, Prens EP. Hidradenitis Suppurativa: A Systematic Review Integrating Inflammatory Pathways Into a Cohesive Pathogenic Model. Front Immunol. 2018;9:2965. doi: 10.3389/fimmu.2018.02965
- Hessam S, Sand M, Skrygan M, Gambichler T, Bechara FG. Inflammation induced changes in the expression levels of components of the microRNA maturation machinery Drosha, Dicer, Drosha co-factor DGRC8 and Exportin-5 in inflammatory lesions of hidradenitis suppurativa patients. J Dermatol Sci. 2016;82(3):166–174. doi: 10.1016/j.jdermsci.2016.02.009
- Hotz C, Boniotto M, Guguin A, Surenaud M, Jean-Louis F, Tisserand P, et al. Intrinsic Defect in Keratinocyte Function Leads to Inflammation in Hidradenitis Suppurativa. J Invest Dermatol. 2016;136(9):1768–1780. doi: 10.1016/j.jid.2016.04.036
- Janse IC, Blok JL, Diercks GFH, Horváth B, Jonkman MF. Hidradenitis suppurativa: a disease of infundibular epidermis rather than pilosebaceous units? Br J Dermatol. 2017;176(6):1659–1661. doi: 10.1111/bjd.14992
- Jenei A, Dajnoki Z, Medgyesi B, Gáspár K, Béke G, Kinyó Á, et al. Apocrine Gland–Rich Skin Has a Non-Inflammatory IL-17-Related Immune Milieu, that Turns to Inflammatory IL-17-Mediated Disease in Hidradenitis Suppurativa. J Invest Dermatol. 2019;139(4):964–968. doi: 10.1016/j.jid.2018.10.020
- Ring HC, Thorsen J, Saunte DM, Lilje B, Bay L, Riis PT, et al. The Follicular Skin Microbiome in Patients with Hidradenitis Suppurativa and Healthy Controls. JAMA Dermatology. 2017;153(9):897–905. doi: 10.1001/jamadermatol.2017.0904
- Schrader AMR, Deckers IE, Van Der Zee HH, Boer J, Prens EP. Hidradenitis suppurativa: a retrospective study of 846 Dutch patients to identify factors associated with disease severity. J Am Acad Dermatol. 2014;71(3):460–467. doi: 10.1016/j.jaad.2014.04.001
- Genovese G, Moltrasio C, Garcovich S, Marzano A V. PAPA spectrum disorders. G Ital Dermatol Venereol. 2020;155(5):542–550. doi: 10.23736/S0392-0488.20.06629-8
- Moltrasio C, Tricarico PM, Romagnuolo M, Marzano AV, Crovella S. Hidradenitis Suppurativa: A Perspective on Genetic Factors Involved in the Disease. Biomedicines. 2022;10(8):2039. doi: 10.3390/biomedicines10082039
- Constantinou CA, Fragoulis GE, Nikiphorou E. Hidradenitis suppurativa: infection, autoimmunity, or both? Ther Adv Musculoskelet Dis. 2019;11:1759720X19895488. doi: 10.1177/1759720X19895488
- Zouboulis CC, Benhadou F, Byrd AS, Chandran NS, Giamarellos-Bourboulis EJ, Fabbrocini G, et al. What causes hidradenitis suppurativa? — 15 years after. Exp Dermatol. 2020;29(12):1154–1170. doi: 10.1111/exd.14214
- Guet-Revillet H, Jais JP, Ungeheuer MN, Coignard-Biehler H, Duchatelet S, Delage M, et al. The Microbiological Landscape of Anaerobic Infections in Hidradenitis Suppurativa: A Prospective Metagenomic Study. Clin Infect Dis. 2017;65(2):282–291. doi: 10.1093/cid/cix285
- Naik HB, Jo JH, Paul M, Kong HH. Skin microbiota perturbations are distinct and disease severity-dependent in hidradenitis suppurativa. J Invest Dermatol. 2020;140(4):922–925.e3. doi: 10.1016/j.jid.2019.08.445
- Join-Lambert O, Coignard-Biehler H, Jais JP, Delage M, Guet-Revillet H, Poirée S, et al. Efficacy of ertapenem in severe hidradenitis suppurativa: a pilot study in a cohort of 30 consecutive patients. J Antimicrob Chemother. 2016;71(2):513–520. doi: 10.1093/jac/dkv361
- Delage M, Jais JP, Lam T, Guet-Revillet H, Ungeheuer MN, Consigny PH, et al. Rifampin-moxifloxacin-metronidazole combination therapy for severe Hurley stage 1 hidradenitis suppurativa: prospective short-term trial and 1-year follow-up in 28 consecutive patients. J Am Acad Dermatol. 2023;88(1):94–100. doi: 10.1016/j.jaad.2020.01.007
- Hurley HJ. Axillary Hyperhidrosis, Apocrine Bromhidrosis, Hidradenitis Suppurativa, and Familial Benign Pemphigus: Surgical Approach. In: Roenigk RK, Roenigk HH. (eds). Roenigk & Roenigk’s Dermatologic Surgery: Principles and Practice. 1st ed. N.Y.: Marcel Dekker, Inc.; 1989. P. 717–743.
- Sartorius K, Emtestam L, Jemec GBE, Lapins J. Objective scoring of hidradenitis suppurativa reflecting the role of tobacco smoking and obesity. Br J Dermatol. 2009;161(4):831–839. doi: 10.1111/j.1365-2133.2009.09198.x
- Grant A, Gonzalez T, Montgomery MO, Cardenas V, Kerdel FA. Infliximab therapy for patients with moderate to severe hidradenitis suppurativa: a randomized, double-blind, placebo-controlled crossover trial. J Am Acad Dermatol. 2010;62(2):205–217. doi: 10.1016/j.jaad.2009.06.050
- Kimball AB, Kerdel F, Adams D, Mrowietz U, Gelfand JM, Gniadecki R, et al. Adalimumab for the treatment of moderate to severe hidradenitis suppurativa: A parallel randomized trial. Ann Intern Med. 2012;157(12):846–855. doi: 10.7326/0003-4819-157-12-201212180-00004
- Zouboulis CC, Tzellos T, Kyrgidis A, Jemec GBE, Bechara FG, Giamarellos-Bourboulis EJ, et al. Development and validation of the International Hidradenitis Suppurativa Severity Score System (IHS4), a novel dynamic scoring system to assess HS severity. Br J Dermatol. 2017;177(5):1401–1409. doi: 10.1111/bjd.15748
- Chiricozzi A, Faleri S, Franceschini C, Caro RDC, Chimenti S, Bianchi L. AISI: A New Disease Severity Assessment Tool for Hidradenitis Suppurativa. Wounds. 2015;27(10):258–264.
- Goldfarb N, Ingram JR, Jemec GBE, Naik HB, Piguet V, Hyde MJ, et al. Hidradenitis Suppurativa Area and Severity Index (HASI): a pilot study to develop a novel instrument to measure the physical signs of hidradenitis suppurativa. Br J Dermatol. 2020;182(1):240–242. doi: 10.1111/bjd.18335
- Hessam S, Scholl L, Sand M, Schmitz L, Reitenbach S, Bechara FG. A Novel Severity Assessment Scoring System for Hidradenitis Suppurativa. JAMA Dermatol. 2018;154(3):330–335. doi: 10.1001/jamadermatol.2017.5890
- Kirby JS, Butt M, King T. Severity and area score for hidradenitis (SASH): A novel outcome measurement for hidradenitis suppurativa. Br J Dermatol. 2020;182(4):940–948. doi: 10.1111/bjd.18244
- Amano M, Grant A, Kerdel FA. A prospective open-label clinical trial of adalimumab for the treatment of hidradenitis suppurativa. Int J Dermatol. 2010;49(8):950–955. doi: 10.1111/j.1365-4632.2010.04545.x
- Daoud M, Suppa M, Benhadou F, Daxhelet M, Njimi H, White J, et al. Overview and comparison of the clinical scores in hidradenitis suppurativa: A real-life clinical data. Front Med (Lausanne). 2023;10:1145152. doi: 10.3389/fmed.2023.1145152
- Horváth B, Janse IC, Blok JL, Driessen RJB, Boer J, Mekkes JR, et al. Hurley Staging Refined: A Proposal by the Dutch Hidradenitis Suppurativa Expert Group. Acta Derm Venereol. 2017;97(3):412–413. doi: 10.2340/00015555-2513
- Matusiak Ł, Bieniek A, Szepietowski JC. Hidradenitis suppurativa markedly decreases quality of life and professional activity. J Am Acad Dermatol. 2010;62(4):706–708.e1. doi: 10.1016/j.jaad.2009.09.021
- Nguyen TV, Damiani G, Orenstein LAV, Hamzavi I, Jemec GB. Hidradenitis suppurativa: an update on epidemiology, phenotypes, diagnosis, pathogenesis, comorbidities and quality of life. J Eur Acad Dermatol Venereol. 2021;35(1):50–61. doi: 10.1111/jdv.16677
- Chernyshov PV, Finlay AY, Tomas-Aragones L, Poot F, Sampogna F, Marron SE, et al. Quality of Life in Hidradenitis Suppurativa: An Update. Int J Environ Res Public Health. 2021;18(11):6131. doi: 10.3390/ijerph18116131
- Canoui-Poitrine F, Le Thuaut A, Revuz JE, Viallette C, Gabison G, Poli F, et al. Identification of three hidradenitis suppurativa phenotypes: Latent class analysis of a cross-sectional study. J Invest Dermatol. 2013;133(6):1506–1511. doi: 10.1038/jid.2012.472
- Van Der Zee HH, Jemec GBE. New insights into the diagnosis of hidradenitis suppurativa: Clinical presentations and phenotypes. J Am Acad Dermatol. 2015;73(5Suppl 1):S23–6. doi: 10.1016/j.jaad.2015.07.047
- Naasan H, Affleck A. Atypical hidradenitis suppurativa. Clin Exp Dermatol. 2015;40(8):891–893. doi: 10.1111/ced.12655
- Frew JW, Hawkes JE, Sullivan-Whalen M, Gilleaudeau P, Krueger JG. Inter-rater reliability of phenotypes and exploratory genotype-phenotype analysis in inherited hidradenitis suppurativa. Br J Dermatol. 2019;181(3):566–571. doi: 10.1111/bjd.17695
- Martorell A, Jfri A, Koster SBL, Gomez-Palencia P, Solera M, Alfaro-Rubio A, et al. Defining hidradenitis suppurativa phenotypes based on the elementary lesion pattern: results of a prospective study. J Eur Acad Dermatol Venereol. 2020;34(6):1309–1318. doi: 10.1111/jdv.16183
- González-Manso A, Agut-Busquet E, Romaní J, Vilarrasa E, Bittencourt F, Mensa A, et al. Hidradenitis Suppurativa: Proposal of Classification in Two Endotypes with Two-Step Cluster Analysis. Dermatology. 2021;237(3):365–371. doi: 10.1159/000511045
- Cazzaniga S, Pezzolo E, Bettoli V, Abeni D, Marzano AV, Patrizi A, et al. Characterization of Hidradenitis Suppurativa Phenotypes: A Multidimensional Latent Class Analysis of the National Italian Registry IRHIS. J Invest Dermatol. 2021;141(5):1236–1242.e1. doi: 10.1016/j.jid.2020.08.032
- Thorlacius L, Riis PT, List EK, Christensen R, Jemec GBE. Sub-classification of Hidradenitis suppurativa: a cross-sectional study. Arch Dermatol Res. 2022;314(2):207–212. doi: 10.1007/s00403-020-02149-z
- Dudink K, Aarts P, Ardon CB, Vossen ARJV, Koster SBL, Van Den Bosch JF, et al. Prevalence and Clinical Characteristics of Hidradenitis Suppurativa Phenotypes in a Large Dutch Cohort. Dermatology. 2022;238(3):600–602. doi: 10.1159/000518965






